关于公开征求《六安市城市声功能区划分方案》(征求意见稿)意见的公告
- 征集公告
- 征集渠道
- 网络渠道意见及采纳情况
- 其他渠道意见及采纳情况
- 征集小结(结果反馈)
- 文件
- 解读
按照市政府要求,市生态环境局修订了《六安市城市声功能区划分方案》,并书面征求金安区、裕安区人民政府、市开发区管委及各有关单位的意见。现予以公告,向社会公开征求意见。欢迎社会各界人士通过以下途径和方式提出意见建议:
一、征询意见和建议的起止时间:2020年12月15日至2021年1月15日。
二、提出方式:
1.登录六安市人民政府网“全市政府网站意见征集平台”(//www.betterthanhot.com/hdjl/yjzjk/yjzjk/index.html)或六安市生态环境局网站“征集调查”栏目(http://sthjj.luan.gov.cn/hdjl/yjzj/index.html)留言;
2.电子邮件发送至lasdqb@163.com ,请注明“《六安市城市声功能区划分方案》建议”;
3.信件邮寄至六安市生态环境局大气科收(安徽省六安市长安南路生态环境局大楼503室,邮编:237000),来信请注明“《六安市城市声功能区划分方案》建议”。
联系人:廖晓春,联系电话:0564-5158074(传真)。
感谢您的参与和支持
六安市城市声功能区划分方案(征求意见稿).docx六安市城市声环境功能区划分方案
(征求意见稿)
目 录
1 总 纲
1.1 规划任务由来
1997年3月1日起施行的《中华人民共和国环境噪声污染防治法》(2018年12月29日修订)中第十条规定:“国务院生态环境主管部门分别不同的功能区制定国家声环境质量标准。县级以上地方人民政府根据国家声环境质量标准,划定本行政区域内各类声环境质量标准的适用区域,并进行管理。”
随着六安市城市的快速发展,城市面积不断扩大,最新《六安市城市总体规划(2008-2030年)》中规划区范围为现状中心城区8个街道1个乡和六安经济开发区,三十铺镇、城南镇、苏埠镇、新安镇、徐集镇、分路口镇、韩摆渡镇、椿树镇、城北乡、中店乡、先生店乡十一个乡镇以及横排头风景区,总面积1096.8km2,中心城区的建设用地总面积为120km2,且城市路网的快速扩张、城市内部结构不断变化,环境噪声的影响程度和范围随之不断变化,另外原环境保护部对《城市区域环境噪声标准》(GB3096-93)和《声环境功能区划分技术规范》(GB/T15190-94)等声环境功能区标准和划分技术规范进行了更新。因此,为适应新标准、技术规范的要求和六安市城市发展的变化,根据原环境保护部办公厅环办大气函[2017]1709号文《关于加强和规范声环境功能区划分管理工作的通知》和原安徽省环境保护厅皖环函[2018]4号文《安徽省环保厅转发环保部办公厅关于加强和规范声环境功能区划分管理工作的通知》等文件要求,六安市生态环境局委托安徽恒泽环境科技有限公司承担此次《六安市城市声环境功能区划分方案(2020版)》(以下简称“方案”)的编制工作。
2020年9月15日,安徽恒泽环境科技有限公司接受六安市生态环境局委托,开展“方案”编制前期工作;
2020年9月16日~10月9日,赴各部门收集相关资料;
2020年10月10日~11月15日,“方案”初稿编制;
2020年11月27日,在六安市生态环境局、六安市自然资源和规划局和六安市交通运输局的支持和帮助下,《六安市城市声环境功能区划分方案》初稿编制完成,结合编制单位内部审核意见和相关单位意见反馈等对本“方案”进行了进一步修改完善,现呈报政府主管部门审查。
1.2 编制依据
(1)《中华人民共和国环境保护法》,2015.1.1;
(2)《中华人民共和国环境噪声污染防治法》,2018.12.29;
(3)《安徽省环境保护条例》,2018.1.1;
(4)《关于加强环境噪声污染防治工作改善城乡声环境质量的指导意见》(环发[2010]144号),2010.12.15;
(5)《关于加强和规范声环境功能区划分管理工作的通知》(环办大气函〔2017〕1709号),2017.11.10;
(6)《安徽省环保厅转发环保部办公厅关于加强和规范声环境功能区划分管理工作的通知》(皖环函[2018]4号),2018.1.2;
(7)《声环境质量标准》(GB3096-2008),2008.10.1;
(8)《工业企业厂界环境噪声排放标准》(GB 12348-2008),2008.10.1;
(9)《社会生活环境噪声排放标准》(GB 22337-2008),2008.10.1;
(10)《环境影响评价技术导则 声环境》(HJ 2.4-2009),2010.4.1;
(11)《环境噪声监测技术规范 城市声环境常规监测》(HJ 640-2012),2013.3.1;
(12)《城市用地分类与规划建设用地标准》(GB50137-2011),2012.1.1;
(13)《声环境功能区划分技术规范》(GB/T 15190-2014),2015.1.1;
(14)《环境噪声监测点位编码规则》(HJ 661-2013),2013.12.1;
(15)《六安市城市总体规划(2008-2030年)》,2010.7;
(16)六安市城区近三年声环境质量监测资料。
以改善声环境质量为核心,以保障六安市人民享有良好的声环境为目标,以《六安市城市总体规划(2008-2030年)》为指导,重点考虑六安市城市近期建设规划和用地现状,按照规划用地性质、用地现状、声环境质量现状和现行声环境功能区,科学划定声环境功能区类别。
加强监管,不随意降低已划定的声环境功能区类别。要遵循城乡建设和发展的客观规律,因地制宜,统筹兼顾,综合部署,有利于环境噪声管理和促进噪声治理。
声环境功能区覆盖整个《六安市城市总体规划(2008-2030年)》中城区范围及各乡镇规划范围,并根据城市总体规划和用地性质变化而同步调整。
功能区划分以有效地控制噪声污染的程度和范围,有利于提高声环境质量为宗旨,遵循以下基本原则:
(1)以城市规划为指导,按区域规划用地的主导功能、用地状况确定。覆盖整个城市规划区面积。
(2)便于城市环境噪声管理和促进噪声治理。
(3)单块的声环境功能区面积,原则上不小于0.5km2。
(4)调整声环境功能区类别需进行充分的说明。严格控制4类声环境功能区范围。
(5)根据城市规模和用地变化情况,噪声区划分可适时调整,原则上不超过5年调整一次。
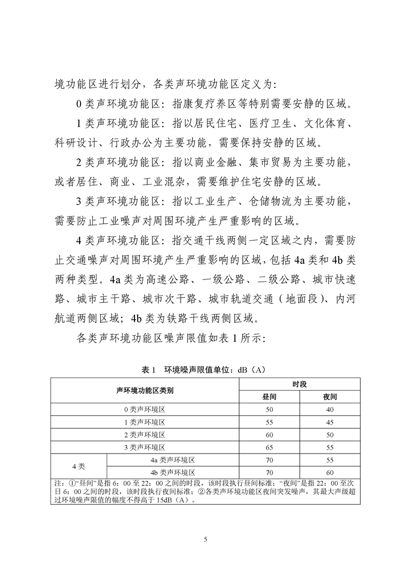
本次《六安市城市声环境功能区划分方案》按照《声环境质量标准》(GB3096-2008)、《声环境功能区划分技术规范》(GB/T15190-2014)规定的5类声环境功能区进行划分。
0类声环境功能区:指康复疗养区等特别需要安静的区域。
1类声环境功能区:指以居民住宅、医疗卫生、文化体育、科研设计、行政办公为主要功能,需要保持安静的区域。
2类声环境功能区:指以商业金融、集市贸易为主要功能,或者居住、商业、工业混杂,需要维护住宅安静的区域。
3类声环境功能区:指以工业生产、仓储物流为主要功能,需要防止工业噪声对周围环境产生严重影响的区域。
4类声环境功能区:指交通干线两侧一定区域之内,需要防止交通噪声对周围环境产生严重影响的区域,包括4a类和4b类两种类型。4a类为高速公路、一级公路、二级公路、城市快速路、城市主干路、城市次干路、城市轨道交通(地面段)、内河航道两侧区域;4b类为铁路干线两侧区域。
各类声环境功能区噪声限值如表1.5-1所示:
表1.5-1 环境噪声限值 单位:dB(A)
|
声环境功能区类别 |
时段 |
||
|
昼间 |
夜间 |
||
|
0类声环境区 |
50 |
40 |
|
|
1类声环境区 |
55 |
45 |
|
|
2类声环境区 |
60 |
50 |
|
|
3类声环境区 |
65 |
55 |
|
|
4类 |
4a类声环境区 |
70 |
55 |
|
4b类声环境区 |
70 |
60 |
|
|
注:①“昼间”是指6:00至22:00之间的时段,该时段执行昼间标准;“夜间”是指22:00至次日6:00之间的时段,该时段执行夜间标准;②各类声环境功能区夜间突发噪声,其最大声级超过环境噪声限值的幅度不得高于15dB(A)。 |
|||
本次声环境功能区划分范围覆盖整个《六安市城市总体规划(2008-2030年)》中的规划区范围,根据《六安市城市总体规划(2008-2030年)》,六安市城市规划区范围为现状中心城区8个街道1个乡和六安经济开发区,三十铺镇、城南镇、苏埠镇、新安镇、徐集镇、分路口镇、韩摆渡镇、椿树镇、城北乡、中店乡、先生店乡十一个乡镇以及横排头风景区,总面积为1096.8km2,中心城区范围:北至沪蓉(陕)高速,南至宁西铁路,东到三元河,西到商景高速。包括现状城区8个街道办事处和1个乡范围、以及与之相邻的三十铺镇、新安镇、城南镇、徐集镇和城北乡的部分用地,城市建设用地总面积约120km2,规划区见图1.6-1。
依据《六安市城市总体规划(2008-2030年)》,本次六安市声环境功能区的划分时限为现状年~2025年。

图1.6-1 六安市规划区范围界定图
2 城市现状和总体规划简介
六安市位于安徽省西部,俗称“皖西”。是大别山区域中心城市、省会合肥经济圈副中心城市、皖江城市带接点城市、长三角产业转移辐射城市、国家级陆路交通枢纽城市。辖区东邻省城合肥市,南接安庆市和湖北省英山、罗田两县,西与河南省商城、固始毗连,北接淮南市并与阜阳市隔河相望。地跨东经115°20′~117°14′,北纬31°1′~32°40′。东起舒城县杭埠镇太平村,西至金寨县沙河乡余家湾,宽176公里;南自霍山县太平畈乡挂龙尖,北至霍邱县周集镇朱港,长约179公里。全市总面积15451.2平方公里。市辖金安、裕安、叶集3个区,霍邱、金寨、霍山、舒城4个县,以及国家级六安经济技术开发区和六安市承接产业转移集中示范区;全市设有130个乡镇,10个街道,124个城市社区,1818个行政村。截至2019年末,六安市户籍人口591.1万人,比上年增加2.5万人;户籍人口城镇化率23.33%,比上年提高1.4个百分点。据全省人口变动抽样调查统计,2019年全市常住人口487.3万人,城镇化率47.09%,城镇化率比上年提高1.01个百分点。常住人口出生率为12.28‰,比上年上升0.3个千分点;死亡率为6.23‰,比上年下降0.5个千分点;人口自然增长率6.05‰,比上年上升0.8个千分点。有29个民族,以汉族人口为主,少数民族占0.7%,以回族居多。2019年,顶住各种风险挑战,经济运行稳中有进。多项主要指标增幅超过全省平均水平、位次前移。地区生产总值增长8%左右、固定资产投资增长13%以上、其他营利性服务业增长68.9%、城镇及农村常住居民人均可支配收入分别增长9%和10%以上,均居全省前茅。财政收入增长7.3%;预计金融机构人民币存贷款余额分别增长11.2%和19.2%、工业投资增长15%、技改投资增长20%,均在全省靠前。
六安地处江淮之间,大别山北麓,襟江济淮,连豫望吴,据鄂豫皖三省交接之地,扼中原至东南沿海交通要冲,在区域发展上具有独特的战略地位。古诗赞曰:“屏障东南水陆通,六安不与别州同。山环英霍千重秀,地控江淮四面雄”。古往今来,这块土地英才辈出,涌现出了上古圣祖皋陶、楚国令尹孙叔敖、秦汉九江王英布、西汉大教育家文翁、三国名将周瑜、东晋重臣何充、“宋画第一”李公麟、明代兽医学鼻祖喻本元、喻本亨兄弟,“大清相国”周祖培、一代帝师孙家鼐、民国执政段其瑞、左翼作家蒋光慈、民主斗士朱蕴山、革命先驱许继慎、党史人物王明、抗日名将孙立人等著名历史人物。
六安是中国著名的革命老区。是中国革命的重要策源地,人民军队的重要发源地;是鄂豫皖革命根据地的核心地区,苏区建设的模范地区;是安徽省及大别山区抗日的指挥和活动中心,华中抗日民主根据地各类建设人才的重要来源地;是刘邓大军挺进大别山的重要战场,解放大军战略决战、解放全国的前进基地和巩固后方;是烈士鲜血浸透的红色土地,建立新中国大厦的一方坚实基石。从五四运动到新中国诞生,六安30年红旗不倒,30万先烈捐躯。六安市所辖各县区全为革命老区,其中金寨、六安(包括金安、裕安)、霍山、霍邱4县为苏区县。大革命时期,这里暴发了创建鄂豫皖苏区和大别山革命根据地三大起义中的两大起义—商南立夏起义和六霍起义,先后组建了十多支红军队伍—是红四方面军和红二十五军的主要发源地,为红军长征四支主力红军中两支队伍的诞生地和发祥地,走出了洪学智等108位共和国的开国将军,享有“红军摇篮,将军故乡”的美誉。
六安依山襟淮,承东接西,区位优越。东与省会合肥市相连,南与安庆市接壤,西与信阳市毗邻,北接淮南市、阜阳市。贯淮淠而望江海,连鄂豫而衔中原,是大别山沿淮经济区的中心城市。312、206、105等3条国道,宁西、合九、阜六及沪汉蓉快速铁路通道等4条铁路,沪陕、沪蓉、济广、合阜、合安等5条高速公路纵横全境,距合肥新桥国际机场仅半个小时车程,被国家交通部确立为陆路交通运输枢纽城市。
六安资源富集。有1000多万亩广阔的山场,近400万亩可养水面,120亿立方米的地表水资源,六大水库积蓄了II类以上优质水源70亿立方米。有40多种金属矿和非金属矿,其中霍邱铁矿探明储量20亿吨以上,远景储量30亿吨,居华东第一、全国第五;金寨钼矿探明储量220万吨以上,开采潜在价值达1万亿元;六安玉石品质上乘,蕴藏无限商机。六安产业发达,基本形成了铁矿冶金、食品加工、机械制造、服装轻纺、能源电力、建筑建材等重点产业,初步构建了大别山区域商贸物流中心。
融红色、绿色、古色为一体的旅游产业特色鲜明,魅力日益彰显。境内自然景观、人文景观众多,旅游业发展前景广阔。有国家级森林公园天堂寨,有南岳山、铜锣寨、万佛山等风景名胜区,奇松怪石,珍禽异兽,尽显造化之神韵。有万佛湖、水门塘等休闲度假区,水天一色,碧波万顷,尽享自然之美妙。还有多处省级以上重点保护的革命纪念地,真实地记载着革命战争以来,皖西地区革命先烈可歌可泣的英雄事迹。
新中国成立后,从1958年开始,六安人民历时14年兴建了举世闻名的淠史杭灌区水利工程,以最高日上工80万人,累计4亿工日的“人民战争”,开挖了6亿立方米的土方量,建成以五大水库、三大渠首、2.5万公里七级固定渠道、6万多座各类渠系建筑物,以及1200多座中小型水库、21万多座塘堰,控制面积1.4万平方公里、灌溉面积1000多万亩的特大灌区,被誉为新中国治水史上的一座丰碑。据统计,淠史杭工程自1972年建成运行以来(至2018年8月开工六十周年),已累计灌溉引水1625亿立方米,累计灌溉农田4.56亿亩,增产粮食583.8亿公斤,抗旱减灾效益1400多亿元,在防洪、灌溉、航运、发电、水产养殖、城市供水等方面发挥了巨大作用。这一伟大工程孕育了特有的淠史杭精神,与“坚贞忠诚、牺牲奉献、一心为民、永跟党走”的大别山精神一脉相承,充分体现了六安人民对中国新民主主义革命和社会主义建设的突出贡献。
青山绿水红土地,淳风古韵绣乾坤。在新的历史征程上,全市上下以习近平新时代中国特色社会主义思想为指导,全面贯彻党的十九大精神,坚持稳中求进工作总基调,坚持新发展理念,坚持高质量发展要求,坚持以供给侧结构性改革为主线,坚持深化市场化改革、扩大高水平开放,统筹推进稳增长、促改革、调结构、惠民生、防风险工作,进一步落实“六稳”措施,坚定不移把发展作为第一要务,坚定不移以经济建设为中心,坚定不移打好三大攻坚战,坚定不移增强人民群众获得感、幸福感、安全感,全面开创新时代幸福六安建设新局面。

图2.1-1 六安区位关系图
2.1.1 自然地理
六安市位于安徽西部,大别山北麓,俗称“皖西”,是大别山区域中心城市。现辖霍邱、金寨、霍山、舒城四县和金安、裕安、叶集三区,设六安经济技术开发区和市承接产业转移集中示范园区。东邻省城合肥市;南接安庆市和湖北省英山、罗田两县;西与河南省商城、固始毗连;北接淮南市并与阜阳市隔淮河相望。地理坐标处于东经115°20′-117°14′,北纬31°01′-32°40′之间。
2.1.2 地形地貌
六安市大地构造位置在一级构造单元上处于秦岭褶皱系与中朝准地台南缘;在二级构造单元上由南向北跨武当淮阳隆起,北秦岭褶皱带和华北断坳。地质构造特点:地层组成复杂,岩浆活动剧烈,变质作用显著,褶皱断裂发育。有北东、南北、北北东、北西西及北西向五个断层组合,其中经北北东和北西西两组为主。地貌趋势由西南向东北、东南倾斜。西南是高峻的山区,中部为高低起伏的岗地,北部和东南部是开阔的湖泊平原,具有明显的山地、丘陵、平原的地貌单元特征,并呈阶梯状分布。境内有千米以上高峰120多座,其中大别山主峰白马尖山势雄伟,海拔高度达1774米。
2.1.3 气候气象
六安市地处亚热带北缘,属于湿润季风气候,水热资源丰富,光照充足,年平均气温14.6℃-15.6℃,六安市多年平均降雨量1216.7mm,年平均相对湿度在79%,年均无霜期210-230天,常年主导风向为东南偏东风。
2.1.4 水文水系
六安市河流隶属于两个流域,即淮河流域和长江流域,全市地表水资源丰富,水库河流众多,境内拥有佛子岭水库、梅山水库、龙河口水库、响洪甸水库、磨子潭水库和白莲崖水库等水库,史河、淠河、杭埠河、丰乐河等河流,平均河网密度0.14km/km2,多年平均地表径流深在900-1600毫米之间。
全市地表水资源总量为99.9亿立方米,具有南多北少、年际变化较大、时空分布不均等特点。径流量主要集中在汛期5—9月份,汛期径流量约占全年的70—80%。发源于河南省桐柏山区的淮河干流,从霍邱县临水镇入境,于寿县郝家圩出境,流经六安市长达125公里,约占淮河总长度的12.5%。境内有淠河、史河、杭埠河等7条主要河流。新中国建立后,随着大规模的治淮工程建设,先后建成了佛子岭、梅山、磨子潭、响洪甸、龙河口、白莲崖六大水库。以六大水库为依托兴建的淠史杭综合利用工程,是我国最大的人工灌区,也是世界七大人工灌区之一。灌区控制面积覆盖皖豫两省1.3万平方公里,设计灌溉面积1100万亩,境内灌溉面积已达616万亩。沿淮地区开辟了城西湖、城东湖等行蓄(滞)洪区,有效保障了淮河汛期安全。全市现有蓄水能力79.4亿立方米,兴利库容35.8亿立方米,其中六大水库总库容67.3亿立方米,兴利库容31.7亿立方米。遍布皖西的河流、水库、湖泊,水质好,无污染。清纯甘洌的淠河水还输往合肥市,是省城居民主要饮用水之一。随着社会经济的发展,皖西水资源的工业化、商品化前景广阔。全市水能资源总蕴藏量53.4万千瓦,占全省的12.5%,可开发利用36.7万千瓦,已开发利用19.4万千瓦,其中大水电12.7万千瓦。国家治淮重点工程临淮岗洪水控制工程已于2001年11月开工兴建,总投资22.79亿元,是迄今淮河最大的流域性水利工程。主体工程位于淮河中游正阳关以上28公里,霍邱县与颍上县交界处,集水面积4.22万平方公里。工程建成后,淮河中游正阳关以下河道的防洪标准将提高到100年一遇,确保淮北大堤和沿淮重要工矿和城市的安全。
2.1.5 土地资源
境内土地资源分为大别山北坡山地、江淮丘陵、江淮岗地和平原圩畈四大单元。江淮分水岭使境内形成淮河、长江两大水系。西南部山峦起伏,平均海拔400米以上,其中1000米以上的高峰240多座,大别山主峰白马尖位于霍山西南部,海拔1774米;中部为丘陵、岗地,海拔一般在30—200米之间;东部和北部为沿淮平原和杭丰圩畈区,海拔最低在7米。全市耕地779.7万亩,园地69万亩,林地898.5万亩,草地11.5万亩,交通运输用地39.1万亩,水域及水利设施用地251.5万亩,其他土地39.2万亩。土壤类型有黄棕壤土、水稻土、潮土、砂姜黑土、山地草甸土等。
2.1.6 交通运输
六安市为鄂豫皖三省的要冲,为国家陆路运输枢纽城市。全市现有公路总里程20922公里,航道通航里程572公里,省市际客运班线285条,距离合肥新桥国际机场约50分钟车程。有合九、宁西、沪蓉、阜六4条铁路和济广、沪陕、沪蓉、京台4条高速穿境而过,还有312、105、206、237、328、346、529等7条国道及20余条省道纵横全境。建成大别山旅游扶贫快速通道以及六安至合肥、六安至舒城、六安至霍山、舒城至合肥、金寨至叶集、霍邱至马店、迎宾大道南延至S366合六南通道裕安戚桥、舒城杭埠至五显等一级公路,新增一级公路里程330公里,基本实现“县县通高速、市县一级路”的目标。实施干支联动发展,着力提升与干线“合裕线”连接的丰乐河、杭埠河,与干线“淮河”连接的淠河,与干线“江淮运河”连接的淠淮航道等主要支流航道等级,构建以淮河干流航道为主的“两纵、三横”航道网络。合六轻轨列入合肥都市圈城际线网规划近期建设项目。全市综合交通网络体系初步形成,基本实现了内联外通的大交通格局,交通运输服务能力显著提升。
从对内交通来看,六安市城区主次干道网已基本形成,新建道路路况较好,如南北向主干道梅山路、解放路、迎宾大道以及东西向主干道大别山路、皖西路、皋城路等。城区现有主、次干道26条,支路33条,现状桥梁16座,环岛3个。
随着六安市城市道路网建设进度加快,城市主干路网 “一环、四纵四横”的结构形态初步形成,主次干道联接的对外放射性道路共有六条,即解放北路、迎宾大道、皖西路、梅山南路、磨子谭路和景观大道。
“一环”,长安北路—西环路—佛子岭西路,作为结构性主干路,起着分流城市中心的穿越交通,减轻环内交通压力的作用,目前长安路在南北向交通方面已经明显起到分流梅山路和解放路交通的作用。
“四纵”,解放路、梅山路、淠望路和经三路。解放路南起火车站(汽车客运南站),穿越整个主城区,连接客运北站,向北接六寿公路(302省道)。梅山路向南接六舒公路(005县道),向北穿越政务区、老城区,并与解放北路同向斜交,向北已经修建到刘园路以北。淠望路现状南起政务区东侧佛子岭东路,跨过淠河总干渠,向北到人民路,现状已经起到分解政务区至老城区车流的作用。经三路位于开发区南起312国道,向北联系汽车东站、城东区、城北区向北接六寿公路(203省道)。
“四横”,景观大道、皋城路、皖西大道和佛子岭东路。景观大道为在建道路,沿老淠河西岸,西接六徐公路(010县道)东至西环路。皋城路西起北塔公园,向东跨越淠河总干渠,联系老城区、经开区和三十铺。皖西大道西起西环路,向东联系汽车西站、老城区城东区。佛子岭东路西起解放路,向东穿越政务区和经开区。
根据现行《六安市城市总体规划(2008-2030年)》,总体规划主要内容简介如下:
2.2.1 规划范围
本次规划分为市域、规划区、中心城区三个研究层次。
(1)市域范围:包括金安、裕安两区,霍邱、舒城、金寨、寿县、霍山五县以及省级六安经济技术开发区和叶集改革发展试验区(县级)。用地面积为17976km2。由于国务院于2015年12月批复同意将原六安市下辖的寿县划归淮南市管辖,原叶集改革发展试验区正式设立市辖行政区,原隶属于霍邱县的洪集镇和姚李镇整建制划入叶集区,调整后六安市域范围,含金安区、裕安区、叶集区三区和霍邱县、舒城县、金寨县、霍山县四县,辖区土地总面积15450.82km2。
(2)规划区范围:包括现状中心城区8个街道1个乡和六安经济开发区,三十铺镇、城南镇、苏埠镇、新安镇、徐集镇、分路口镇、韩摆渡镇、椿树镇、城北乡、中店乡、先生店乡十一个乡镇以及横排头风景区,总面积为1096.8km2;
(3)中心城区范围:北至沪蓉(陕)高速,南至宁西铁路,东到三元河,西到商景高速。包括现状城区8个街道办事处和1个乡范围、以及与之相邻的三十铺镇、新安镇、城南镇、徐集镇和城北乡的部分用地,城市建设用地总面积约120km2。
2.2.2 规划期限
规划期限为2008-2030年。
近期为2008-2015年,中期为2015-2020年,远期为2020-2030年。
2.2.3 城市定位
(一)城市性质
六安城区是南京-武汉两大都市圈重要节点城市,合肥经济圈副中心城市,安徽省加工制造业的重要基地之一,皖江城市带承接产业转移产业链承接基地,具有滨水园林特色的现代化宜居城市。
(二)城市职能
(2)合肥经济圈副中心城市
(4)安徽省加工制造业配套基地与农副产品加工基地之一
(5)皖江城市带承接产业转移示范区产业链承接基地
(6)六安市域政治、经济、文化中心
(三)发展目标
至规划期末,将六安市建成空间布局合理、产业结构优化、基础设施完善、生态环境良好的现代化城市,成为合肥经济圈一体化发展的重要战略支点和南京—武汉两大都市圈重要节点城市。
(四)城市规模
规划中期即2015年城市人口规模为68万,建设用地规模为68km2,规划中期即2020年城市人口规模80万,建设用地规模为80万km2,规划远期即2030年城市人口规模为120万,建设用地规模为120km2。
2.2.4 城区用地总体布局规划
一、城区空间发展方向
中心城区规划期内以向北、向东发展为主,向南发展为辅,适度向西发展。
二、城市空间布局结构
中心城区规划形成“多中心、组团式”的城市空间结构形态。
设置市级中心包括:老城中心及城东副中心。
老城中心:包括集中的行政办公、金融、文化娱乐、邮政、信息、旅游、大型商业零售等功能,是城市综合服务中心。
城东副中心:主要职能为商业、办公以及为城东经济技术开发区配套的服务功能,是城市的产业服务中心。
设置分区中心包括:城中裕安中心、淠河西区分区中心及城北区分区中心。
城中区裕安中心:依托原有裕安区中心,发展商贸、市场功能,为本区提供综合性的服务。
淠河西区分区中心:发展商务办公、商业金融、教育功能,结合老淠河景观整治发展休闲旅游功能,服务于全市包括本区。
城北区分区中心:主要为城北居住区、产业区和未来的职教中心提供各类办公、商业与文化等配套服务。
三、居住用地布局规划
规划至2030年,居住用地面积3634.62公顷,占城市建设用地的30.27%,人均30.27m2。规划划定23个居住区。
四、工业用地布局规划
规划将建设形成围绕中心城区分布的7个工业组团
①市经济技术开发区主要安排科技含量较高的、无污染的轻型加工工业。
②城中工业组团依托宁西铁路的交通优势,以商贸、专业市场、工业产品加工项目为主。
③城西工业组团重点发展商贸、市场和服装、羽绒等劳动密集型、无污染的产业。
④城北四个工业组团依托沪蓉高速公路的优势,结合科研教育用地的建设,提升工业发展的科技含量,远期形成产学研一体的工业集群。
⑤ 对老城区内已经废弃、破产关闭或效益较差、且无发展前景的工业企业实行功能置换。
五、仓储用地布局规划
按照物流配送园区、第三方物流配送、大中型连锁企业物流配送中心的三级网络体系,规划建设北部生产资料物流基地、东部生活用品物流基地和南部原材料设备物流基地。
六、道路用地布局规划
使整个六安城市的新路网形成“一环两纵两横”的路网格局:西环路—长安北路—佛子岭路组成城市内环线;梅山北路—解放北路—解放南路、经三北路—经三南路组成南北向主要干道;新城大道、大别山路—皖西路组成东西向主要干道。
六安市道路系统按主干路、次干路及支路三个等级规划建设,主干路作为城市结构性道路网骨架,其红线宽度为50~60m,计算行车速度50~60km/h,断面布置四至六车道;次干路是集散和分流主干路交通,服务于城市用地,其红线宽度为30~50m。支路是直接服务于城市土地利用的交通集散,其红线宽度为20~30m。
规划至2030年,道路广场用地1823.27公顷,占城市建设用地的15.18%,人均用地15.18平方米。
七、绿地用地规划
规划以老淠河、淠河总干渠和淠东干渠组织绿地建设,形成“三廊、两带、多点”的绿地系统结构。
三廊:沿老淠河、淠东干渠和淠河总干渠沿岸布置绿地,形成城市三条绿化廊道。
两带:沿新城大道及312国道规划两条绿化带。
多点:以东南部中央公园、北部古城文化园以及东部皋陶文化园等城市公园形成多个城市绿点。
八、区域交通设施用地规划
规划中的六安市运输枢纽站场布局将由一个中心、两个系统,即公路运输枢纽通信信息指挥中心、客运系统、货运系统组成。客货运系统共7个站场:由六安汽车南站、六安汽车东站、六安汽车北站、六安汽车西站、六安新城汽车站和六安北城汽车站组成。货运系统则由六安城北货运站和六安城西货运站组成。
规划在新城大道沿线预留城际快速轨道用地,在新城大道与经三北路交叉口设置城北枢纽换乘中心,将快速轨道接入城市公共交通系统,为未来的合肥经济圈一体化发展提供便捷的交通。
市域城镇体系空间结构规划见图2.2-1,市域产业布局规划图见图2.2-2。

图2.2-1 市域城镇体系空间结构规划图

图2.2-2 市域产业布局规划图
2.2.5 综合交通规划
一、市域综合交通规划
强化六安市全国陆路交通枢纽的地位,加强与皖江城市带、合肥经济圈其他城市特别是与合肥市、巢湖市的交通联系,并满足市域城镇体系规划与旅游规划对市域交通系统提出的各项功能要求,建立与六安市区位、职能相适应的合理、畅通的市域交通系统。
(一)市域公路交通规划
形成以高速公路、国道为主要骨架,省道、县道为辅的分级公路体系,完善市域公路交通网络。
(1)加强城镇与高速公路、国道的交通衔接,提升区域交通运行效率。建设济祁高速公路,在寿县境内设置与310省道、沪蓉(陕)高速公路的互通立交。
(2)完善市域省道、县道交通网络建设,加强各乡镇之间的互相联系。将霍山、金寨境内的308省道、209省道,梅山镇至寿春镇段的310省道,寿春镇至六安中心城区段的203省道,霍邱城关镇至马店镇段的032县道,安丰镇至小甸镇段022县道、021县道,长集镇至安丰镇县道,双集庙镇至高刘镇县道提升至一级公路标准。
(3)构筑适应旅游发展的市域公路交通骨架,逐步形成以六安市为核心,联结寿春古文化旅游区——霍邱水景旅游区——金寨红色旅游区——天堂寨、佛子岭自然风景旅游区——舒城度假休闲区几大旅游板块的旅游环线。
(4)站场建设
结合公路网的调整完善,对市域公路客货运场站进行布局整合和改造升级。
六安中心城区:将六安中心城区内现状的六安汽车南站、六安汽车东站、六安汽车北站、六安汽车西站、六安市汽车站五个客运站改造升级,均达到一级标准;在城北和城西新建两个货运站,达到二级标准。
(5)新桥航空港交通联系规划
合肥新桥国际机场与六安市寿县炎刘镇相邻,六安市域与新桥机场主要依托沪蓉(陕)高速公路和炎刘镇-高刘镇的一级公路联系。
(三)市域轨道网及场站规划
规划在新城大道沿线预留城际快速轨道用地,在新城大道与经三北路交叉口设置城北枢纽换乘中心,将快速轨道接入城市公共交通系统,为未来的合肥经济圈一体化发展提供便捷的交通。
(四)市域航道网及港口规划
规划市域内航道有江淮运河(六安段)、淠淮航道、杭埠河航道等,总航线16.86千米。
规划在六安市建成具备港口装卸功能、物流仓储服务功能、运输组织管理功能、通信、信息服务功能、服务临港工业功能和旅游客运功能的大型综合性港口。
六安市域所有港口划分成周集港区、舒城港区、霍邱港区、六安港区、金寨港区、霍山港区等六个港区。
二、城区道路交通规划
(一)城市道路网布局
规划使整个六安城市的新路网形成“一环两纵两横”的路网格局:西环路—长安北路—佛子岭路组成城市内环线;梅山北路—解放北路—解放南路、经三北路—经三南路组成南北向主要干道;新城大道、大别山路—皖西路组成东西向主要干道。
(二)城市道路等级规划
城市道路分为主干路、次干路和支路三个等级。
主干路作为城市结构性道路网骨架,其红线宽度为50~60米,计算行车速度50~60公里/小时,断面布置四至六车道;次干路是集散和分流主干路交通,服务于城市用地,其红线宽度为30~50米。支路是直接服务于城市土地利用的交通集散,其红线宽度为20~30米。
(三)主要交通设施规划
(1)公路交通规划
形成以高速公路、国道为主要骨架,省道、县道为辅的分级公路体系,完善市域公路交通网络。
①加强城镇与高速公路、国道的交通衔接,提升区域交通运行效率。建设济祁高速公路,在寿县境内设置与310省道、沪蓉(陕)高速公路的互通立交。
②完善市域省道、县道交通网络建设,加强各乡镇之间的互相联系。将霍山、金寨境内的308省道、209省道,梅山镇至寿春镇段的310省道,寿春镇至六安中心城区段的203省道,霍邱城关镇至马店镇段的032县道,安丰镇至小甸镇段022县道、021县道,长集镇至安丰镇县道,双集庙镇至高刘镇县道提升至一级公路标准。
③构筑适应旅游发展的市域公路交通骨架,逐步形成以六安市为核心,联结寿春古文化旅游区——霍邱水景旅游区——金寨红色旅游区——天堂寨、佛子岭自然风景旅游区——舒城度假休闲区几大旅游板块的旅游环线。
(2)铁路交通规划
建立以六安站为中心,以沪汉蓉高速铁路、宁西铁路为骨干的铁路交通系统。
(3)长途客运站
设置5处汽车客运站,分别是东部皖西东路附近六安市汽车东站、南部火车站东面六安汽车南站、西部五里桥六安汽车西站、北部解放北路六安汽车北站、经三北路与新城大道交汇处六安新城汽车站。
(4)轨道交通站点
在新城大道沿线预留城际快速轨道用地,在新城大道与经三北路交叉口设置城北枢纽换乘中心,将快速轨道接入城市公共交通系统。
见图2.2-3市域综合交通规划图和图2.2-城区道路交通规划图。

图2.2-3 市域综合交通规划图

图2.2-4 中心城区道路交通规划图
2.2.6 分期建设规划
一、分期建设原则
整体规划、分步实施;明确重点、成片开发;稳步拓展、注重协调;以新带旧、设施先行;及时评估、动态调整。
二、近期建设规划
近期重点建设主要包括以下几个方面:
(一)住房建设
①规划建设商品住宅450公顷、其中旧城居住用地再开发建设约300公顷,淠河西区规划新建150公顷;
②规划新建安置房及经济适用房共168公顷;
③规划新建廉租房600套共3.3公顷。
(二)公共设施建设
①完善政务中心的建设及周边环境的营造。
②改造提升老城商业功能;新建淠河西区商业服务设施用地40公顷。
③新建市级图书馆、市博物馆、群众艺术馆等文化设施,规划形成市级文化中心,占地面积10公顷。
④新建改建中小学校15所,新建皖西学院新校区20公顷,职业技术培训基地一期10公顷。
⑤新建市级体育中心,占地面积为5公顷;配套完善基层体育设施,积极开展“全民健身”活动。
⑥扩建中医院、市二院、市四院,增设住院部;新建市儿童医院、市妇幼保健院、市精神病院等三所专科医院,占地面积12公顷;新建城东康复医院、淠河西一医院等2所区级医院,占地面积为7公顷。
⑦规划建设古六安国文化园、改扩建皋陶文化园,保护性开发六安文庙、双墩汉墓、下龙爪、英布墓等文物古迹。
(三)道路交通设施建设
①近期建议六安火车站提升为一级站,按照一级站建设标准进行改造;在312国道上沿线增加城镇对外出入口;中心城区现有的四个客运站改造升级,达一级标准;新建城南货运站,达二级标准
②拓宽新安大桥,改善城市交通环线建设;改造解放路,长度为1600米;淠河西区城市道路建设,长度为15000米;城北工业区道路建设,长度为8000米;完善城市道路支路网建设,提升城市道路通达性。
③新建公交枢纽站2处,占地3公顷;新建公交首末站8处,占地2公顷。
④新建大型社会停车场5处,占地3.5公顷。
⑤完善城市交通各项管理设施与措施,提升城市交通运行效率。
(2)城市道路交通。新建10条以上主干路、新建25条以上次干路、加强支路网建设,新建60条以上支路,促进微循环。
(3)公共交通。推进公交专用道、公交场站建设,建设公交都市,新建公交专用道30公里以上,新建公交停保场4个,新建公交枢纽站4个。
(四)生态文明建设
①严格按国家生态园林城市要求来控制城市环境,特别是对于一些重点企业的排放污水废弃物,需严格执行相关标准,保障优良的城市人居环境。
②规划完成城西南片区洼地水系、大雁河水系、苏大堰水系综合治理,改善城区整体水环境。
③结合城市防洪堤的建设,重点续建老淠河两侧的绿地系统。
④重点加强城市公园、防护绿地及街头绿地建设。
(五)市政基础设施建设
①扩建城东水厂使其供水规模达到8万m³/天;新建三水厂,供水规模达到15万m³/天。
②扩建城北污水处理厂,日处理污水量达到15万吨;新建城西污水处理厂,日处理污量达到5万吨。
③2010—2015年建设小华山、黄堰、城西、孙庄、望城岗110KV变电站五座。
⑤建设三座车用加气站、二座天燃气门站,铺设51公里燃气中压管线。
⑥建设城东热电厂一座,占地100亩,发电量5万KW。
⑦新建垃圾中转站16座,改造垃圾中转站8座;
新建市级消防站4所,占地2公顷;在城市南部丘陵岗新建市级人防指挥中心一处。
见图2.2-5城区用地现状图和图2.2-6城区总体规划图。

图2.2-5 城区用地现状图

图2.2-6 城区总体规划图
3 现状六安市城区噪声达标情况
根据《声环境功能区划分技术规范》(GB/T 15190-2014)、《环境噪声监测技术规范 城市声环境常规监测》(HJ 640-2012)及2017年至2019年度的六安市环境质量公报和六安市城市声环境质量监测资料(区域声环境质量、道路交通噪声声环境质量)。现状六安市全市监测点位包括有:城市区域声环境质量160个点位、城市道路噪声声环境质量55个点位、城市声功能区声环境质量10个点位。详见图3.1-1和表3-1-1及表3-1-2。

图3.1-1 现状六安市城区噪声监测点位布设图
表3-1-1 现状六安市区域噪声环境质量监测网点位信息
|
序号 |
测站代码 |
年度 |
网格长(米) |
网格宽(米) |
网格名称 |
噪声功能区代码 |
噪声声源分类代码 |
|
1 |
341500 |
2019 |
500 |
500 |
东方饲料 |
3 |
4 |
|
2 |
341500 |
2019 |
500 |
500 |
庆发粮油南 |
3 |
4 |
|
3 |
341500 |
2019 |
500 |
500 |
淠绿新村 |
2 |
4 |
|
4 |
341500 |
2019 |
500 |
500 |
六安城区道路运输执法处 |
1 |
4 |
|
5 |
341500 |
2019 |
500 |
500 |
韩大庄 |
1 |
4 |
|
6 |
341500 |
2019 |
500 |
500 |
油库 |
3 |
4 |
|
7 |
341500 |
2019 |
500 |
500 |
双龙机床 |
3 |
2 |
|
8 |
341500 |
2019 |
500 |
500 |
曙光国际大酒店 |
3 |
4 |
|
9 |
341500 |
2019 |
500 |
500 |
欧诺雅集团 |
3 |
2 |
|
10 |
341500 |
2019 |
500 |
500 |
啤酒厂 |
3 |
2 |
|
11 |
341500 |
2019 |
500 |
500 |
苗圃小区 |
1 |
4 |
|
12 |
341500 |
2019 |
500 |
500 |
新安大桥东南 |
2 |
4 |
|
13 |
341500 |
2019 |
500 |
500 |
原满天星超市 |
2 |
2 |
|
14 |
341500 |
2019 |
500 |
500 |
市人才职业技术学院 |
2 |
4 |
|
15 |
341500 |
2019 |
500 |
500 |
华山酒楼 |
2 |
3 |
|
16 |
341500 |
2019 |
500 |
500 |
张老庄 |
1 |
4 |
|
17 |
341500 |
2019 |
500 |
500 |
王家庄 |
1 |
4 |
|
18 |
341500 |
2019 |
500 |
500 |
草塘拐子 |
1 |
4 |
|
19 |
341500 |
2019 |
500 |
500 |
金领世界西 |
3 |
2 |
|
20 |
341500 |
2019 |
500 |
500 |
金领世界北 |
3 |
2 |
|
21 |
341500 |
2019 |
500 |
500 |
长安电子科技园 |
3 |
2 |
|
22 |
341500 |
2019 |
500 |
500 |
中科智能创业园 |
3 |
2 |
|
23 |
341500 |
2019 |
500 |
500 |
正峰昌化 |
3 |
2 |
|
24 |
341500 |
2019 |
500 |
500 |
市委党校 |
1 |
4 |
|
25 |
341500 |
2019 |
500 |
500 |
六安一中 |
2 |
4 |
|
26 |
341500 |
2019 |
500 |
500 |
金桥花园 |
2 |
4 |
|
27 |
341500 |
2019 |
500 |
500 |
阳光水岸 |
2 |
4 |
|
28 |
341500 |
2019 |
500 |
500 |
九里沟乡 |
1 |
4 |
|
29 |
341500 |
2019 |
500 |
500 |
原建来化工有限公司 |
3 |
2 |
|
30 |
341500 |
2019 |
500 |
500 |
建来小区东 |
2 |
2 |
|
31 |
341500 |
2019 |
500 |
500 |
六安卫校 |
2 |
2 |
|
32 |
341500 |
2019 |
500 |
500 |
索伊电器北 |
3 |
2 |
|
33 |
341500 |
2019 |
500 |
500 |
许家庄 |
2 |
4 |
|
34 |
341500 |
2019 |
500 |
500 |
白鹭雅苑 |
2 |
2 |
|
35 |
341500 |
2019 |
500 |
500 |
金领世界南 |
3 |
2 |
|
36 |
341500 |
2019 |
500 |
500 |
华皖酒业 |
3 |
2 |
|
37 |
341500 |
2019 |
500 |
500 |
市金桥创业园 |
3 |
2 |
|
38 |
341500 |
2019 |
500 |
500 |
安徽中世铝业公司 |
3 |
2 |
|
39 |
341500 |
2019 |
500 |
500 |
佳瑞粉末冶金公司 |
3 |
2 |
|
40 |
341500 |
2019 |
500 |
500 |
杨家庄 |
1 |
4 |
|
41 |
341500 |
2019 |
500 |
500 |
桃花坞路北 |
1 |
4 |
|
42 |
341500 |
2019 |
500 |
500 |
金桂·香满园 |
2 |
4 |
|
43 |
341500 |
2019 |
500 |
500 |
星汇苑 |
2 |
4 |
|
44 |
341500 |
2019 |
500 |
500 |
皋城中学 |
2 |
4 |
|
45 |
341500 |
2019 |
500 |
500 |
皖西建校东 |
2 |
3 |
|
46 |
341500 |
2019 |
500 |
500 |
变电所 |
2 |
2 |
|
47 |
341500 |
2019 |
500 |
500 |
加油站 |
2 |
2 |
|
48 |
341500 |
2019 |
500 |
500 |
皖西学院东区 |
1 |
4 |
|
49 |
341500 |
2019 |
500 |
500 |
市疾病预防控制中心 |
2 |
2 |
|
50 |
341500 |
2019 |
500 |
500 |
索伊电器 |
3 |
2 |
|
51 |
341500 |
2019 |
500 |
500 |
新加坡御苑 |
2 |
2 |
|
52 |
341500 |
2019 |
500 |
500 |
裕民小区 |
1 |
4 |
|
53 |
341500 |
2019 |
500 |
500 |
唐羽制衣 |
2 |
2 |
|
54 |
341500 |
2019 |
500 |
500 |
华源纺织 |
3 |
4 |
|
55 |
341500 |
2019 |
500 |
500 |
星星服装 |
3 |
2 |
|
56 |
341500 |
2019 |
500 |
500 |
明都电力线缆公司 |
3 |
4 |
|
57 |
341500 |
2019 |
500 |
500 |
海洋羽毛 |
3 |
1 |
|
58 |
341500 |
2019 |
500 |
500 |
永城电子 |
3 |
2 |
|
59 |
341500 |
2019 |
500 |
500 |
桃花坞西 |
1 |
4 |
|
60 |
341500 |
2019 |
500 |
500 |
皖西学院操场 |
1 |
4 |
|
61 |
341500 |
2019 |
500 |
500 |
皖西学院教学楼 |
1 |
4 |
|
62 |
341500 |
2019 |
500 |
500 |
北门塔 |
2 |
4 |
|
63 |
341500 |
2019 |
500 |
500 |
田园酒店 |
2 |
3 |
|
64 |
341500 |
2019 |
500 |
500 |
第四医院 |
2 |
4 |
|
65 |
341500 |
2019 |
500 |
500 |
原华源纺织公司门口 |
4 |
4 |
|
66 |
341500 |
2019 |
500 |
500 |
枣树林 |
2 |
4 |
|
67 |
341500 |
2019 |
500 |
500 |
安徽长安电子 |
3 |
2 |
|
68 |
341500 |
2019 |
500 |
500 |
基督教丰安教堂 |
3 |
4 |
|
69 |
341500 |
2019 |
500 |
500 |
皖西交校北 |
1 |
4 |
|
70 |
341500 |
2019 |
500 |
500 |
老砖瓦厂 |
3 |
4 |
|
71 |
341500 |
2019 |
500 |
500 |
花园小区 |
3 |
4 |
|
72 |
341500 |
2019 |
500 |
500 |
开发区管委会 |
3 |
4 |
|
73 |
341500 |
2019 |
500 |
500 |
美佳印务 |
3 |
4 |
|
74 |
341500 |
2019 |
500 |
500 |
皋陶学校 |
2 |
2 |
|
75 |
341500 |
2019 |
500 |
500 |
城东变电所 |
2 |
4 |
|
76 |
341500 |
2019 |
500 |
500 |
恒源塑业 |
3 |
2 |
|
77 |
341500 |
2019 |
500 |
500 |
墙煌彩铝科技公司南 |
3 |
2 |
|
78 |
341500 |
2019 |
500 |
500 |
桃花坞南 |
2 |
4 |
|
79 |
341500 |
2019 |
500 |
500 |
校园新村 |
2 |
2 |
|
80 |
341500 |
2019 |
500 |
500 |
工行云路分行 |
2 |
4 |
|
81 |
341500 |
2019 |
500 |
500 |
恒泰小区 |
2 |
4 |
|
82 |
341500 |
2019 |
500 |
500 |
六安疾病控制中心 |
2 |
4 |
|
83 |
341500 |
2019 |
500 |
500 |
皋城广场 |
2 |
1 |
|
84 |
341500 |
2019 |
500 |
500 |
人民公园 |
3 |
4 |
|
85 |
341500 |
2019 |
500 |
500 |
外滩浴场 |
3 |
3 |
|
86 |
341500 |
2019 |
500 |
500 |
市墙板厂 |
3 |
2 |
|
87 |
341500 |
2019 |
500 |
500 |
七里站派出所 |
2 |
1 |
|
88 |
341500 |
2019 |
500 |
500 |
长安小学 |
2 |
4 |
|
89 |
341500 |
2019 |
500 |
500 |
市人民医院东院区 |
2 |
4 |
|
90 |
341500 |
2019 |
500 |
500 |
金安区交通局门口 |
4 |
1 |
|
91 |
341500 |
2019 |
500 |
500 |
东方名城 |
2 |
4 |
|
92 |
341500 |
2019 |
500 |
500 |
东方宾馆 |
2 |
4 |
|
93 |
341500 |
2019 |
500 |
500 |
市烟草专卖局门口 |
3 |
1 |
|
94 |
341500 |
2019 |
500 |
500 |
康复医院 |
3 |
4 |
|
95 |
341500 |
2019 |
500 |
500 |
裕安区食品厂 |
2 |
4 |
|
96 |
341500 |
2019 |
500 |
500 |
西外小学 |
1 |
4 |
|
97 |
341500 |
2019 |
500 |
500 |
古城花园 |
2 |
4 |
|
98 |
341500 |
2019 |
500 |
500 |
伯爵酒店 |
2 |
2 |
|
99 |
341500 |
2019 |
500 |
500 |
六州首府 |
2 |
3 |
|
100 |
341500 |
2019 |
500 |
500 |
梅山新村 |
2 |
4 |
|
101 |
341500 |
2019 |
500 |
500 |
六安大市场 |
2 |
1 |
|
102 |
341500 |
2019 |
500 |
500 |
人民路小学 |
2 |
4 |
|
103 |
341500 |
2019 |
500 |
500 |
东苑小区 |
1 |
4 |
|
104 |
341500 |
2019 |
500 |
500 |
十一中 |
2 |
4 |
|
105 |
341500 |
2019 |
500 |
500 |
五中门前 |
2 |
4 |
|
106 |
341500 |
2019 |
500 |
500 |
金安区检察院 |
2 |
4 |
|
107 |
341500 |
2019 |
500 |
500 |
胜利工贸公司 |
2 |
1 |
|
108 |
341500 |
2019 |
500 |
500 |
东怡伟业 |
3 |
2 |
|
109 |
341500 |
2019 |
500 |
500 |
茶叶批发市场 |
2 |
3 |
|
110 |
341500 |
2019 |
500 |
500 |
市妇幼保健所南 |
2 |
4 |
|
111 |
341500 |
2019 |
500 |
500 |
市六中 |
2 |
4 |
|
112 |
341500 |
2019 |
500 |
500 |
仙安商贸城 |
3 |
1 |
|
113 |
341500 |
2019 |
500 |
500 |
六安二中 |
2 |
4 |
|
114 |
341500 |
2019 |
500 |
500 |
沃尔玛 |
3 |
1 |
|
115 |
341500 |
2019 |
500 |
500 |
市交通医院门口 |
4 |
1 |
|
116 |
341500 |
2019 |
500 |
500 |
市人民医院 |
1 |
4 |
|
117 |
341500 |
2019 |
500 |
500 |
东苑小区南 |
1 |
4 |
|
118 |
341500 |
2019 |
500 |
500 |
金安区党校 |
2 |
4 |
|
119 |
341500 |
2019 |
500 |
500 |
金安区心桥希望小学 |
2 |
4 |
|
120 |
341500 |
2019 |
500 |
500 |
金安区政府 |
2 |
4 |
|
121 |
341500 |
2019 |
500 |
500 |
安丰小区 |
2 |
4 |
|
122 |
341500 |
2019 |
500 |
500 |
飞跃汽车服务公司 |
2 |
1 |
|
123 |
341500 |
2019 |
500 |
500 |
裕安区供销社 |
3 |
2 |
|
124 |
341500 |
2019 |
500 |
500 |
工行六佛路分理处 |
2 |
1 |
|
125 |
341500 |
2019 |
500 |
500 |
交警支队 |
3 |
1 |
|
126 |
341500 |
2019 |
500 |
500 |
六安市卫生监督所 |
3 |
1 |
|
127 |
341500 |
2019 |
500 |
500 |
滨河御景 |
2 |
4 |
|
128 |
341500 |
2019 |
500 |
500 |
江汽齿轮厂 |
3 |
2 |
|
129 |
341500 |
2019 |
500 |
500 |
汪家 |
1 |
4 |
|
130 |
341500 |
2019 |
500 |
500 |
六门冲 |
2 |
4 |
|
131 |
341500 |
2019 |
500 |
500 |
三农庆发粮油 |
2 |
4 |
|
132 |
341500 |
2019 |
500 |
500 |
黄花墩小区 |
1 |
4 |
|
133 |
341500 |
2019 |
500 |
500 |
望城岗派出所 |
2 |
4 |
|
134 |
341500 |
2019 |
500 |
500 |
裕安区政府 |
2 |
4 |
|
135 |
341500 |
2019 |
500 |
500 |
市新宇农机公司 |
2 |
2 |
|
136 |
341500 |
2019 |
500 |
500 |
南岳山庄 |
2 |
4 |
|
137 |
341500 |
2019 |
500 |
500 |
裕豪小区 |
2 |
4 |
|
138 |
341500 |
2019 |
500 |
500 |
滨河小区 |
2 |
4 |
|
139 |
341500 |
2019 |
500 |
500 |
哈哈酒楼 |
3 |
2 |
|
140 |
341500 |
2019 |
500 |
500 |
篮雨花卉植物种苗场 |
1 |
4 |
|
141 |
341500 |
2019 |
500 |
500 |
刘家庄 |
1 |
4 |
|
142 |
341500 |
2019 |
500 |
500 |
市民健身中心 |
2 |
4 |
|
143 |
341500 |
2019 |
500 |
500 |
平安小区 |
2 |
4 |
|
144 |
341500 |
2019 |
500 |
500 |
平桥乡卫生院 |
2 |
4 |
|
145 |
341500 |
2019 |
500 |
500 |
振华小区 |
2 |
4 |
|
146 |
341500 |
2019 |
500 |
500 |
振华山庄 |
2 |
4 |
|
147 |
341500 |
2019 |
500 |
500 |
平桥派出所 |
2 |
1 |
|
148 |
341500 |
2019 |
500 |
500 |
安惠小区南 |
2 |
4 |
|
149 |
341500 |
2019 |
500 |
500 |
苗圃安置小区 |
2 |
4 |
|
150 |
341500 |
2019 |
500 |
500 |
金皖西 |
2 |
4 |
|
151 |
341500 |
2019 |
500 |
500 |
市委市政府 |
2 |
4 |
|
152 |
341500 |
2019 |
500 |
500 |
三里岗小学 |
2 |
4 |
|
153 |
341500 |
2019 |
500 |
500 |
春江河滨花园 |
2 |
4 |
|
154 |
341500 |
2019 |
500 |
500 |
中国移动 |
2 |
4 |
|
155 |
341500 |
2019 |
500 |
500 |
市中级法院 |
2 |
3 |
|
156 |
341500 |
2019 |
500 |
500 |
和顺明都城 |
2 |
4 |
|
157 |
341500 |
2019 |
500 |
500 |
天盈星城 |
2 |
4 |
|
158 |
341500 |
2019 |
500 |
500 |
龙湖山庄 |
2 |
4 |
|
159 |
341500 |
2019 |
500 |
500 |
恒生·阳光城 |
2 |
4 |
|
160 |
341500 |
2019 |
500 |
500 |
锦秀华府 |
2 |
4 |
表3-1-2 现状六安市道路交通噪声环境质量监测网点位信息
|
序号 |
测站代码 |
年度 |
路段名称 |
路段代码 |
路段长(米) |
路段宽(米) |
车流量(辆/h) |
|
1 |
341500 |
2019 |
皖西路 |
1 |
900 |
20 |
533 |
|
2 |
341500 |
2019 |
皖西路 |
2 |
1300 |
35 |
649 |
|
3 |
341500 |
2019 |
皖西路 |
3 |
1100 |
35 |
654 |
|
4 |
341500 |
2019 |
皖西路 |
4 |
5000 |
50 |
577 |
|
5 |
341500 |
2019 |
皖西路 |
5 |
1200 |
35 |
503 |
|
6 |
341500 |
2019 |
皖西路 |
6 |
1000 |
35 |
383 |
|
7 |
341500 |
2019 |
皋城路 |
7 |
900 |
40 |
351 |
|
8 |
341500 |
2019 |
皋城路 |
8 |
1800 |
40 |
428 |
|
9 |
341500 |
2019 |
皋城路 |
9 |
700 |
40 |
322 |
|
10 |
341500 |
2019 |
皋城路 |
10 |
900 |
40 |
320 |
|
11 |
341500 |
2019 |
皋城路 |
11 |
2000 |
40 |
320 |
|
12 |
341500 |
2019 |
皋城路 |
12-1 |
1300 |
40 |
252 |
|
13 |
341500 |
2019 |
皋城路 |
12-2 |
1500 |
40 |
326 |
|
14 |
341500 |
2019 |
长安北路 |
13 |
1000 |
20 |
309 |
|
15 |
341500 |
2019 |
长安北路 |
14 |
1850 |
20 |
287 |
|
16 |
341500 |
2019 |
长安南路 |
15 |
2400 |
40 |
333 |
|
17 |
341500 |
2019 |
长安南路 |
16 |
1000 |
40 |
269 |
|
18 |
341500 |
2019 |
龙河路 |
17 |
600 |
35 |
236 |
|
19 |
341500 |
2019 |
龙河路 |
18 |
900 |
35 |
568 |
|
20 |
341500 |
2019 |
龙河路 |
19 |
1000 |
35 |
438 |
|
21 |
341500 |
2019 |
解放路 |
20 |
3400 |
20 |
436 |
|
22 |
341500 |
2019 |
解放路 |
21 |
1500 |
20 |
484 |
|
23 |
341500 |
2019 |
解放路 |
22 |
700 |
50 |
502 |
|
24 |
341500 |
2019 |
解放路 |
23 |
600 |
50 |
604 |
|
25 |
341500 |
2019 |
解放路 |
24 |
700 |
50 |
578 |
|
26 |
341500 |
2019 |
解放路 |
25 |
2200 |
50 |
582 |
|
27 |
341500 |
2019 |
解放路 |
26 |
1400 |
50 |
491 |
|
28 |
341500 |
2019 |
解放路 |
28 |
500 |
50 |
460 |
|
29 |
341500 |
2019 |
梅山路 |
29 |
1150 |
40 |
618 |
|
30 |
341500 |
2019 |
梅山路 |
30 |
850 |
12 |
385 |
|
31 |
341500 |
2019 |
梅山路 |
31 |
700 |
12 |
382 |
|
32 |
341500 |
2019 |
梅山路 |
32 |
1100 |
40 |
536 |
|
33 |
341500 |
2019 |
梅山路 |
33 |
600 |
50 |
486 |
|
34 |
341500 |
2019 |
梅山路 |
34 |
2100 |
50 |
457 |
|
35 |
341500 |
2019 |
梅山路 |
35 |
300 |
50 |
367 |
|
36 |
341500 |
2019 |
人民路 |
36 |
800 |
35 |
374 |
|
37 |
341500 |
2019 |
人民路 |
37 |
900 |
35 |
456 |
|
38 |
341500 |
2019 |
人民路 |
38 |
300 |
35 |
248 |
|
39 |
341500 |
2019 |
大别山路 |
39 |
1000 |
20 |
516 |
|
40 |
341500 |
2019 |
大别山路 |
40 |
1200 |
35 |
652 |
|
41 |
341500 |
2019 |
大别山路 |
41 |
2100 |
35 |
590 |
|
42 |
341500 |
2019 |
佛子岭路 |
42 |
2500 |
35 |
306 |
|
43 |
341500 |
2019 |
佛子岭路 |
43 |
600 |
35 |
413 |
|
44 |
341500 |
2019 |
佛子岭路 |
44 |
1000 |
35 |
488 |
|
45 |
341500 |
2019 |
佛子岭路 |
45 |
1800 |
35 |
533 |
|
46 |
341500 |
2019 |
佛子岭路 |
46 |
1200 |
35 |
552 |
|
47 |
341500 |
2019 |
磨子潭路 |
47 |
600 |
30 |
566 |
|
48 |
341500 |
2019 |
磨子潭路 |
48 |
2400 |
30 |
653 |
|
49 |
341500 |
2019 |
磨子潭路 |
49 |
1000 |
30 |
464 |
|
50 |
341500 |
2019 |
经三路(迎宾大道) |
50 |
1400 |
60 |
285 |
|
51 |
341500 |
2019 |
经三路(迎宾大道) |
51 |
600 |
20 |
248 |
|
52 |
341500 |
2019 |
经三路(迎宾大道) |
52 |
400 |
20 |
251 |
|
53 |
341500 |
2019 |
安丰路 |
53 |
700 |
20 |
299 |
|
54 |
341500 |
2019 |
安丰路 |
54 |
800 |
20 |
270 |
|
55 |
341500 |
2019 |
安丰路 |
55 |
800 |
20 |
178 |
表3-1-3 现状六安市功能区噪声环境质量监测点位信息
|
测点代码 |
测站代码 |
测点名称 |
噪声功能区代码 |
|
1 |
341500 |
月亮岛 |
1 |
|
2 |
341500 |
阳光水岸 |
1 |
|
3 |
341500 |
天盈星城 |
1 |
|
4 |
341500 |
东苑小区 |
1 |
|
5 |
341500 |
六州首府 |
2 |
|
6 |
341500 |
裕安区政府 |
2 |
|
7 |
341500 |
华润雪花(六安)啤酒有限公司 |
3 |
|
8 |
341500 |
安徽江淮汽车股份有限公司六安分公司 |
3 |
|
9 |
341500 |
五中门前 |
4 |
|
10 |
341500 |
沃尔玛 |
4 |
根据六安市城区上述监测点位声环境质量监测资料统计。
3.2.1 六安市区域噪声环境质量
2019年,六安市区域声环境质量有效测点160个,昼间等效声级范围为43.1-67.5dB(A),昼间平均等效声级为50.6dB(A),质量等级为“较好”。经分析,有7个点位出现超标现象。从区域声环境质量等效声级覆盖范围来看,区域声环境质量等效声级50.0dB(A)以下的区域面积约为22.75km2;范围在50.1~55.0dB(A),覆盖面积达10.5km2;其次为55.1~60.0dB(A) 覆盖面积约为4km2;60.1~67.5dB(A) 覆盖面积约为2.75km2。
城市的商场及娱乐场所相对集中,车辆也较多,而噪声污染主要来源娱乐场所、商店市场的音响设施和人群活动等社会生活噪声。
3.2.2 六安市道路交通噪声环境质量
2019年,对12条道路55个点位开展城市道路交通噪声监测,监测路段总长度约68.25公里,昼间等效声级范围为55.5-70.4dB(A),质量等级较好。经分析,有1个点位出现超标现象。
噪声污染主要来源于交通运输、车辆鸣笛有关。
3.2.3 六安市功能区噪声环境质量
六安市功能区声环境质量有效测点为10个,昼间达标率均值为96.9%,夜间达标率均值为88.5%。经分析,有2个点位出现超标现象。
4 划分方案
4.1.1 划分原则
1.有效地控制噪声污染的程度和范围,提高环境质量,保障城市居民正常生活、学习和工作场所的安静。
2.以城市规划为主导,按区域规划用地的主导功能、用地现状确定。
3.便于城市环境噪声管理,促进环境噪声污染防治。
4.有利于城市总体规划的实施和城市改造,做到划分科学、合理、促进经济、社会、环境协调发展。
4.1.2 划分说明
(1)本次区划划分范围包括现状中心城区8个街道1个乡和六安经济开发区,三十铺镇、城南镇、苏埠镇、新安镇、徐集镇、分路口镇、韩摆渡镇、椿树镇、城北乡、中店乡、先生店乡十一个乡镇以及横排头风景区,其中中心城区城市建设用地总面积约为120km²。
(2)本区划文本及图件不作为定界依据。本区划文本及图件根据用地现状确定,规划中的产业园区、道路等须待规划批准实施、项目竣工验收后再进行划分或调整,未来规划建设中的产业园区、建设项目及道路等声环境管理要求以经批准的相关环境影响评价文件中的要求为准。
(3)本区划由六安市生态环境局负责解释。
4.2.1 划分方案
声功能区划分范围为获取的近期城市最新的总体布局规划。结合遥感影像的解译成果(主要是城市实际建成区的分布边界),利用卫星影像现势性好的优势和特点,统筹兼顾,预测和预留城市近期发展空间。
六安市中心城区包括现状城区8个街道办事处和1个乡范围、以及与之相邻的三十铺镇、新安镇、城南镇、徐集镇和城北乡的部分用地,六安市城市建设用地总面积约120km²。
规划区内各乡镇声环境功能区划分基本以1类声功能区为主,将一定规模(单块面积大于0.5km²)的乡镇工业聚集区划为3类声环境功能区,镇区为2类声环境功能区,参照中心城区将交通干线边界外一定距离内区域划为4类声环境功能区。
现将中心城区范围内的具有生态涵养功能的生态安全控制区(淠河总干渠、淠河)划为1类声环境功能区,无0类声环境功能区。中心城区范围内有淠淮航道、大潜山航道、瓦西干渠、杭淠干渠等航道,目前淠河总干渠主要作为六安市和合肥市饮用水输水通道,航道内无货运船舶航行,故所涉淠河总干渠航道不作4类声环境功能区划分。六安市城市建设用地根据其实际用地情况、近期规划情况来划分声环境功能区。
六安市声环境功能区划分方案见图4.2-1、4.2-2、4.2-3。中心城区划分方案见表4-2-1、4-2-2、4-2-3、4-2-4、4-2-5。



图4-2-1 六安市声环境功能区划分方案



图4.2-2 六安市中心城区划分方案
|
|
|
|
城北乡 |
城南镇 |
|
|
|
|
分路口镇 |
韩摆渡镇 |
|
|
|
|
椿树镇 |
三十铺镇 |
|
|
|
|
苏埠镇 |
先生店乡 |
|
|
|
|
新安镇 |
徐集镇 |
|
|
|
|
中店乡 |
裕安区、金安区街道,三十埠镇部分地区 |
图4.2-3 规划区个乡镇划分方案
1类声环境功能区划分方案见表4-2-1。
表4-2-1 1类声环境功能区划分方案
|
所属区域 |
名称 |
功能区位置 |
面积(km2) |
|
裕安区、金安区 |
安徽淠河国家湿地公园 |
淠河两侧湿地 |
2.275 |
|
裕安区 |
皖西学院 |
月亮岛 |
1.500 |
|
裕安区 |
乡村地区 |
W2路(清源路)与景观大道(滨河大道)交叉口的西北侧 |
2.840 |
|
裕安区 |
乡村地区 |
淠河路与西环路交叉口的西南侧、南屏西路(霍山路)与磨子潭路交叉口的西南侧 |
6.762 |
|
裕安区 |
凤栖湖湿地公园 |
312国道与解放路交叉口的西北侧,包括佛子岭路以北、梅山南路的淠河总干渠 |
1.277 |
|
裕安区、金安区 |
中央森林公园周边 |
梅山南路—佛子岭路—淠望路(八公山南路)—东苑路—晋善路—龙河东路—皖西大道—梅山南路,包括滨河公园、东苑小区、中央森林公园、安徽国防科技职业学院、六安市政府、六安市人民医院 |
3.221 |
|
金安区 |
新河公园周边 |
长安北路南侧、五里墩大桥北侧的淠河总干渠段,龙河中路—龙河东路—安丰路—皋城路—龙河中路(包括皖西学院东区、皖西卫生职业学院) |
1.935 |
|
金安区 |
古皋陶墓周边 |
古皋陶墓,浏园,六安市质量技术监督局,东城都遗址 |
0.991 |
|
金安区 |
六安职业技术学院 |
解放路—新城二路—迎宾大道—新城三路(规划道路),包括安徽省六安外国语学校 |
1.842 |
|
金安区 |
六安经济开发区乡村地区 |
新城东路规划道路(皋陶大道)与皋城路交叉口北侧的淠河总干渠以北 |
10.740 |
|
合计 |
35.383 |
||
2类声环境功能区划分方案见表4.2-2。
表4-2-2 2类声环境功能区划分方案
|
所属区域 |
名称 |
功能区位置 |
面积(km2) |
|
六安市城区 |
2类声环境功能区 |
除1、3、4类区以外的范围 |
51.845 |
|
合计 |
51.845 |
||
3类声环境功能区划分方案见表4-2-3。
表4-2-3 3类声环境功能区划分方案
|
所属区域 |
名称 |
功能区位置 |
面积(km2) |
|
金安区 |
规划工业聚集区 |
迎宾大道—新城三路(规划道路)—经六路北(九德路)—古碑路—迎宾大道,含规划工业用地 |
2.911 |
|
金安区 |
规划工业聚集区 |
淠河总干渠以北、迎宾大道及纵四路两侧,以六安国际电子商务产业园、六安艾莱依工业园为核心的工业聚集区 |
6.755 |
|
金安区 |
规划工业聚集区 |
迎宾大道以东、皖西大道以北、淠河总干渠以南,以六安中科智能创业园、六安市金桥创业园为核心的工业聚集区 |
3.348 |
|
金安区 |
规划工业聚集区 |
六安英瑞针织服装有限公司、喜洋洋工业园、六安索伊电器制造有限公司 |
0.511 |
|
金安区 |
规划工业聚集区 |
皖西大道以北、淠河总干渠以南,以长江精工工业园为核心的工业聚集区 |
2.442 |
|
合计 |
15.967 |
||
4.2.2 4类声环境功能区两侧区域确定
一、4a类声环境功能区两侧区域划分
将交通干线边界外一定距离内的4a类声环境功能区,具体距离确定如下,见图
a、相邻区域为1类声环境功能区,距离为50m;
b、相邻区域为2类声环境功能区,距离为35m;
c、相邻区域为3类声环境功能区,距离为20m。

![]()
![]()
![]()
![]()
![]()
![]()
![]()
![]()
![]()
![]()
![]()
![]()

图4.2-4 4a类声环境功能区两侧区域划分(以皋城路为例)
二、4b类声环境功能区两侧区域划分
4b类声环境功能区适用于2011年1月1日后通过环评审批的新建铁路(含新开廊道的增建铁路)干线建设项目两侧区域,具体距离确定方法同4a类声环境功能区。
![]()
![]()
![]()
![]()
![]()
![]()
![]()
![]()
![]()
![]()
![]()
![]()

图4.2-5 4b类声环境功能区两侧区域划分(以六安站为例)
4类声环境功能区划分方案见表4-2-4,4-2-5。
表4-2-4 4类声环境功能区划分方案(中心城区)
|
类别 |
交通干线类别 |
交通干线名称 |
面积(km²) |
|
4a类 |
高速公路 |
无高速公路 |
\ |
|
城市主次干道 |
寿春路、西环路(天堂寨路)—长安路、大别山路—皖西大道、解放路、迎宾大道、新城二路、皋城路、佛子岭路、新城西路、景观大道、赤壁路、嵩寮岩路、磨子潭路、梅山路、球拍西路、球拍东路、正阳路、经六路(九德路)、312国道、皋陶大道; 新城三路、W2路(清源路)、光明路、淠河路、淠河南路、龙河西路、龙河东路、许继慎路、天堂寨西路、天堂寨东路(长安南路)、南屏西路(霍山路)、南屏东路、人民路、淠望路、将军路、皖西路(东大街)、纬三路、安丰路、纵四路(银雀路)、磨子潭北路、W4路(星光大道)、W5路(姚李路)、寿县路(元亨路)、紫竹林路、环岛路 |
16.551 |
|
|
4b类 |
铁路干线 |
沪汉蓉高速铁路、宁西铁路 |
0.255 |
|
合计 |
16.805 |
||
表4-2-5 4类声环境功能区划分(规划区范围)
|
类别 |
交通干线类别 |
交通干线名称 |
|
4a类 |
高速公路 |
G40沪蓉(陕)高速、G32济广高速(商景高速); |
|
4a类 |
国道 |
G105、G312、G237; |
|
4a类 |
一级、二级公路 |
S203、S315、S351、S329、S258; 金裕大道、振东大道、X009、X014、X010、X015、X017、X001、X003、X006、X016、X004; |
|
4b类 |
铁路干线 |
阜六铁路、沪汉蓉高速铁路、宁西铁路。 |
|
合计 |
||
根据本次编制的声环境功能区划分方案,监测范围以中心城区为主、采用网格布点法,对规划建成区进行重点监测。按照《环境噪声监测技术规范城市声环境常规监测》(HJ 640-2012)定义的“中等城市”规模开展道路交通声环境监测、功能区声环境监测。
4.3.1 区域声环境监测
4.3.1.1 点位布设原则
根据《声环境功能区划分技术规范》(GB/T 15190-2014)、《环境噪声监测技术规范 城市声环境常规监测》(HJ 640-2012)规定及原有点位设置情况,将城区原有区域点位进行调整重新布设。原有点位为500m×500m等面积的正方形网格,共160个点位,已不适用于现发展中的六安市中心城区的布设。随着中心城区规划建成区的扩大,原有点位网格边长过小,点位过多过于密集,不能更好的体现六安市城市环境噪声总体水平。现根据实际建成情况划分为800m×800m等面积的正方形网格112个,在每一个网格的中心布设1个监测点位,若网格中心不宜测量(如水面、禁区、马路行车道等),将监测点位移动到距离中心最近的可测量位置进行测量,监测点位高度距地面为1.2~4.0m。
4.3.1.2 监测频次、时间与测量量
(1)昼间监测每年1次,监测工作应在昼间正常工作时段内进行,并应覆盖整个工作时段。
(2)夜间监测每五年1次,在每个五年规划的第三年监测,监测从夜间起始时间开始。
(3)监测工作应安排在每年的春季或秋季,每个城市监测日期应相对固定,监测应避开节假日和非正常工作日。
(4)每个监测点位测量10min的等效连续A声级Leq,记录累积百分声级L10、L50、L90、Lmax、Lmin和标准偏差(SD)。
4.3.2 道路交通声环境监测
4.3.2.1 点位布设原则
中等城市道路交通噪声监测点位数量≥50个,一个测点可代表一条或多条相近的道路。根据各类道路的路长比例分配点位数量。
监测点位设置在两个路口之间,距任一路口的距离大于50m,路段不足100m的选路段中心,测点位于人行道上距路面(含慢车道)20cm处,监测点位高度距地面为1.2~4.0m,测点避开非道路交通源的干扰,对21条道路设置了51个监测点位。
4.3.2.2 监测频次、时间与测量量
(1)昼间监测每年1次,监测工作应在昼间正常工作时段内进行,并应覆盖整个工作时段。
(2)夜间监测每五年1次,在每个五年规划的第三年监测,监测从夜间起始时间开始。
(3)监测工作应安排在每年的春季或秋季,每个城市监测日期应相对固定,监测应避开节假日和非正常工作日。
(4)每个测点测量20min等效声级Leq,记录累积百分声级L10、L50、L90、Lmax、Lmin和标准偏差(SD),分类(大型车、中小型车)记录车流量。
4.3.3 功能区声环境监测
4.3.3.1 点位布设原则
按照《声环境质量标准》中普查监测法,各类功能区粗选出其等效声级与该功能区平均等效声级无显著差异,能反映该类功能区声环境质量特征的测点。
中等城市功能区监测点位数量≥10 个,各类功能区监测点位数量比例按照城市功能区面积比例确定。监测点位距地面高度1.2m以上,共设有12个功能区声环境监测点位。
4.3.3.2 功能区监测的频次、时间与测量量
(1)每年每季度监测1次,各城市每次监测日期应相对固定。
(2)每个监测点位每次连续监测24小时,记录小时等效声级Leq、小时累积百分声级L10、L50、L90、Lmax、Lmin和标准偏差(SD)。
(3)监测应避开节假日和非正常工作日。
4.3.4 监测布点情况
本次调整后六安市声环境监测布点情况见图4.3-1~图4.3-3及表4-3-1~表4-3-3
区域声环境监测网格点112个、道路交通声环境监测点位51个、功能区声环境监测点位12个,合计监测点位175个。



图4.3-1 六安市区域声环境监测总体布点图
表4-3-1 六安市区域声环境监测点位基础信息表
|
网格代码 |
测点名称 |
测点经度 |
测点纬度 |
测点参照物 |
功能区代码 |
|
|
1 |
美好家园小区 |
116.530363920 |
31.834809358 |
小区内距离南出入口40m处 |
2 |
|
|
2 |
六安职业技术学院 |
116.542082491 |
31.835398103 |
致用楼门口 |
1 |
|
|
3 |
六安市船员职业培训学校 |
116.530985581 |
31.829001595 |
六安市船员职业培训学校东南门 |
2 |
|
|
4 |
六安外国语学校 |
116.540124278 |
31.827200084 |
六安外国语学校内距离东门100m处 |
1 |
|
|
5 |
安徽誉丰装饰材料科技有限公司 |
116.548587114 |
31.830124899 |
安徽誉丰装饰材料科技有限公司门口 |
3 |
|
|
6 |
安徽远大住工有限公司宿舍楼 |
116.555644794 |
31.826829111 |
安徽远大住工有限公司宿舍区 |
3 |
|
|
7 |
城北乡城北初级中学 |
116.527873201 |
31.821858978 |
城北乡城北初级中学门口 |
4 |
|
|
8 |
人民路小学北校区 |
116.536786182 |
31.815968847 |
人民路小学北校区大门内 |
2 |
|
|
9 |
佳源巴黎都市 |
116.544438124 |
31.815331142 |
佳源巴黎都市内距离西出入口60m处 |
2 |
|
|
10 |
红叶东城花园 |
116.536793828 |
31.805625568 |
红叶东城花园大门内 |
2 |
|
|
11 |
安徽新意包装有限公司 |
116.544545412 |
31.806365858 |
安徽新意包装有限公司北门内 |
3 |
|
|
12 |
安徽巨蓝工业气体有限公司 |
116.554010380 |
31.806722430 |
安徽巨蓝工业气体有限公司北门内 |
3 |
|
|
13 |
安徽迈明亚克力科技有限公司 |
116.570027191 |
31.804387567 |
安徽迈明亚克力科技有限公司东出入口内 |
3 |
|
|
14 |
六安碧桂园天玺 |
116.504091788 |
31.794837562 |
六安碧桂园天玺西区 |
2 |
|
|
15 |
寿春华府 |
116.511753518 |
31.794986424 |
寿春华府7栋北侧 |
3 |
|
|
16 |
六安市城区联合执法支队 |
116.518485863 |
31.797168401 |
六安市城区联合执法支队门口 |
4 |
|
|
17 |
六安江淮电机有限公司 |
116.531794984 |
31.798595336 |
六安江淮电机有限公司南2门 |
3 |
|
|
18 |
六安市凯旋大麻纺织集团有限公司 |
116.538491909 |
31.798064665 |
六安市凯旋大麻纺织集团有限公司大门内 |
3 |
|
|
19 |
安徽长安设备涂装有限公司 |
116.544219807 |
31.800630183 |
安徽长安设备涂装有限公司大门 |
3 |
|
|
20 |
中铁十二局集团安徽混凝土制品有限公司 |
116.556280406 |
31.801798595 |
中铁十二局集团安徽混凝土制品有限公司东门内 |
3 |
|
|
21 |
艾莱依工业园 |
116.559755901 |
31.801863930 |
艾莱依工业园北门内 |
3 |
|
|
22 |
六安中财管道科技有限公司 |
116.567338914 |
31.799318650 |
六安中财管道科技有限公司南门内 |
3 |
|
|
23 |
六安第二中学(河西校区) |
116.475994492 |
31.789126948 |
六安第二中学(河西校区)东门 |
2 |
|
|
24 |
丰泰卡地亚湾 |
116.486315632 |
31.790547178 |
丰泰卡地亚湾西南门内12号楼南侧 |
2 |
|
|
25 |
碧桂园B区 |
116.503748650 |
31.789144383 |
碧桂园B区内距离北门100m处 |
2 |
|
|
26 |
清水河畔一期 |
116.511955107 |
31.786281608 |
清水河畔一期6号楼西南侧 |
2 |
|
|
27 |
六安汽车客运北站 |
116.516825998 |
31.787333034 |
六安汽车客运北站进站口 |
4 |
|
|
28 |
寿春小区 |
116.535026002 |
31.794019571 |
寿春小区南门 |
2 |
|
|
29 |
东方希望动物营养有限公司 |
116.545193821 |
31.793878950 |
东方希望动物营养有限公司南门 |
3 |
|
|
30 |
六安国际电子商务产业园 |
116.555295020 |
31.794608511 |
六安国际电子商务产业园南门内 |
3 |
|
|
31 |
华润怡宝饮料有限公司 |
116.559050113 |
31.793645598 |
华润怡宝饮料有限公司北门内 |
3 |
|
|
32 |
恒大御景湾 |
116.477903408 |
31.780591691 |
恒大御景湾南门内单元楼下 |
2 |
|
|
33 |
六安淠河国家水利风景区 |
116.486084737 |
31.782133367 |
六安淠河国家水利风景区 |
1 |
|
|
34 |
海心沙 |
116.4963596044 |
31.78316398 |
海心沙11栋东侧单元楼下 |
2 |
|
|
35 |
微商银行六安华山路支行 |
116.500214614 |
31.781352843 |
微商银行六安华山路支行 |
4 |
|
|
36 |
万兴明月港湾 |
116.511715926 |
31.781465496 |
万兴明月港湾17号楼东北侧 |
2 |
|
|
37 |
曙光国际大酒店 |
116.547104913 |
31.780770208 |
曙光国际大酒店大门前 |
2 |
|
|
38 |
欧若雅集团 |
116.552551082 |
31.781063796 |
欧诺雅集团大门 |
2 |
|
|
39 |
华润雪花啤酒有限公司 |
116.562412358 |
31.781647886 |
华润雪花啤酒有限公司南门 |
3 |
|
|
40 |
水岸华庭 |
116.494406155 |
31.774433376 |
水岸华庭东区19栋南侧 |
2 |
|
|
41 |
金桥花园 |
116.501123207 |
31.775573333 |
金桥花园小区内 |
2 |
|
|
42 |
阳光水岸 |
116.508716541 |
31.773837943 |
阳光水岸东2门内 |
2 |
|
|
43 |
伊索电器北 |
116.530485685 |
31.774132568 |
伊索电器北出入口 |
3 |
|
|
44 |
万兴壹号院 |
116.536045417 |
31.774467582 |
万兴壹号院北门内 |
2 |
|
|
45 |
白鹭洲社区居委会 |
116.544041082 |
31.772691959 |
白鹭洲社区居委会 |
2 |
|
|
46 |
安徽博微长安电子有限公司 |
116.551771208 |
31.776626760 |
安徽博微长安电子有限公司东南门 |
3 |
|
|
47 |
六安华源制药有限公司 |
116.562966749 |
31.774540001 |
六安华源制药有限公司东北门 |
3 |
|
|
48 |
星汇苑 |
116.494377300 |
31.767335588 |
星汇苑小区内 |
2 |
|
|
49 |
阳光欧洲城玫瑰苑 |
116.503699551 |
31.767572115 |
阳光欧洲城玫瑰苑北门内 |
2 |
|
|
50 |
金桥小区六安阳光眼科医院 |
116.509458254 |
31.767612348 |
金桥小区六安阳光眼科医院 |
2 |
|
|
51 |
皖西学院东区 |
116.519885341 |
31.768062959 |
皖西学院东区校园内 |
1 |
|
|
52 |
基督教堂 |
116.528235058 |
31.766464362 |
基督教堂 |
2 |
|
|
53 |
新加坡御苑 |
116.537775793 |
31.766682691 |
新加坡御苑东南门内 |
2 |
|
|
54 |
六安花园小区 |
116.544467099 |
31.766406105 |
六安花园小区南门 |
2 |
|
|
55 |
六安载丰新材料有限公司 |
116.555169485 |
31.766771297 |
六安载丰新材料有限公司大门口 |
3 |
|
|
56 |
经纬驾校 |
116.561939380 |
31.766755204 |
经纬驾校北门内 |
3 |
|
|
57 |
六安市俊通机械电子制造有限公司 |
116.572955213 |
31.766969781 |
六安市俊通机械电子制造有限公司大门 |
3 |
|
|
58 |
安徽格美新材料科技有限公司 |
116.579589697 |
31.767724751 |
安徽格美新材料科技有限公司北门内 |
3 |
|
|
59 |
安凯华夏汽车零部件有限公司 |
116.588269325 |
31.768379210 |
安凯华夏汽车零部件有限公司大门内 |
3 |
|
|
60 |
皖西学院 |
116.476252230 |
31.763403712 |
皖西学院图书馆 |
1 |
|
|
61 |
四季清风园 |
116.486438469 |
31.758461818 |
四季清风园南门内 |
2 |
|
|
62 |
裕安区招商局 |
116.492028192 |
31.760905310 |
裕安区招商局门口 |
4 |
|
|
63 |
中国银行六安分行 |
116.501465545 |
31.758145317 |
中国银行六安分行门口 |
4 |
|
|
64 |
金水湾广场 |
116.510472853 |
31.759306651 |
金水湾广场 |
2 |
|
|
65 |
徽盐湖畔明珠 |
116.521345790 |
31.761429062 |
徽盐湖畔明珠北门内 |
2 |
|
|
66 |
中梁国宾首府 |
116.528800990 |
31.759229650 |
中梁国宾首府西一门内 |
2 |
|
|
67 |
远大幸福里 |
116.537960733, |
31.760847023 |
远大幸福里东门内 |
2 |
|
|
68 |
六安市公安局交通警察支队一大队 |
116.547353829 |
31.761170229 |
六安市公安局交通警察支队一大队东南门内 |
2 |
|
|
69 |
六安市烟草专卖局 |
116.551602449 |
31.761352619 |
六安市烟草专卖局 |
2 |
|
|
70 |
六安亿丰建材市场 |
116.561762656 |
31.760114779 |
六安亿丰建材市场西门内 |
2 |
|
|
71 |
汽车客运西站 |
116.467555592 |
31.750695488 |
汽车客运西站南门 |
4 |
|
|
72 |
南门派出所 |
116.477954516 |
31.752450994 |
南门派出所 |
2 |
|
|
73 |
绿篮子(南门塔店) |
116.487521956 |
31.752055368 |
绿篮子(南门塔店)门前 |
2 |
|
|
74 |
锦绣花园 |
116.495788294 |
31.752680679 |
锦绣花园西南门内 |
2 |
|
|
75 |
阳光威尼斯 |
116.503246372 |
31.753401423 |
阳光威尼斯13栋北侧 |
2 |
|
|
76 |
六安市人民医院家属院 |
116.510242914 |
31.754932964 |
六安市人民医院家属院 |
1 |
|
|
77 |
友谊南苑 |
116.521313483 |
31.752734339 |
友谊南苑15栋单元楼下东侧 |
2 |
|
|
78 |
安徽省地矿局三一三地质队 |
116.529183084 |
31.753528272 |
安徽省地矿局三一三地质队 |
2 |
|
|
79 |
金安区检察院 |
116.534364298 |
31.754113021 |
金安区检察院门前 |
2 |
|
|
80 |
安徽新华饲料公司 |
116.544615613 |
31.753707397 |
安徽新华饲料公司大门口 |
4 |
|
|
81 |
六安市公安局交通警察支队 |
116.555414186 |
31.753203142 |
六安市公安局交通警察支队门口 |
4 |
|
|
82 |
太阳国际汽车城 |
116.562429504 |
31.754050720 |
太阳国际汽车城A区26栋 |
2 |
|
|
83 |
永安农贸市场 |
116.460762360 |
31.745996429 |
永安小区永安农贸市场 |
2 |
|
|
84 |
裕安区税务局 |
116.469906011 |
31.744377716 |
裕安区税务局南门内 |
2 |
|
|
85 |
恒远皋城王府牡丹苑 |
116.477211974 |
31.746580340 |
恒远皋城王府牡丹苑南门 |
2 |
|
|
86 |
西市社区卫生服务中心 |
116.485361867 |
31.745342500 |
恒远皋城公馆1期7号楼东侧 |
2 |
|
|
87 |
六安邮电住宅小区 |
116.494164216 |
31.744683673 |
六安邮电住宅小区内 |
2 |
|
|
88 |
滨河公园 |
116.501738094 |
31.746448912 |
六安市园林绿化管理局西南侧 |
2 |
|
|
89 |
中央森林公园 |
116.513149552 |
31.745184250 |
中央森林公园东门内 |
1 |
|
|
90 |
长安城 |
116.521163993 |
31.745656319 |
长安城西门内 |
2 |
|
|
91 |
淮矿东方蓝海 |
116.527620070 |
31.744028218 |
淮矿东方蓝海东北门内 |
2 |
|
|
92 |
嘉泰丹霞公馆 |
116.465082439 |
31.738133393 |
嘉泰丹霞公馆东门内 |
2 |
|
|
93 |
裕安区政府 |
116.474218043 |
31.740163825 |
裕安区政府南门内 |
2 |
|
|
94 |
振华家园 |
116.481527967 |
31.737614782 |
振华家园小区内 |
2 |
|
|
95 |
振华山庄 |
116.489966197 |
31.736961664 |
振华山庄D区南门内 |
2 |
|
|
96 |
丽水康城 |
116.499793811 |
31.739619733 |
丽水康城南门内 |
2 |
|
|
97 |
安徽国防科技职业学院 |
116.504993951 |
31.737033892 |
安徽国防科技职业学院图书馆前 |
1 |
|
|
98 |
安徽省皖西博物馆 |
116.518817801 |
31.739533036 |
皖西博物馆外西南侧 |
1 |
|
|
99 |
和谐名城 |
116.523887990 |
31.737914806 |
和谐名城南区内13号楼西南侧 |
2 |
|
|
100 |
六安市解放路第三小学 |
116.455373643 |
31.731612956 |
六安市解放路第三小学南门门口 |
2 |
|
|
101 |
振兴城 |
116.464195364 |
31.731157256 |
振兴城西南门内 |
2 |
|
|
102 |
六安国际光彩大市场 |
116.473132484 |
31.731361104 |
六安国际光彩大市场西门 |
2 |
|
|
103 |
六安大别山义乌小商品批发市场 |
116.481710189 |
31.731157256 |
六安大别山义乌小商品批发市场东二门内 |
2 |
|
|
104 |
和顺名都城礼和居 |
116.491634185 |
31.730249691 |
和顺名都城礼和居东门内 |
2 |
|
|
105 |
水云间广场 |
116.499525802 |
31.731833095 |
水云间广场 |
2 |
|
|
106 |
御景龙湖山庄 |
116.506515639 |
31.730497355 |
御景龙湖山庄东门内 |
2 |
|
|
107 |
中辰一品 |
116.515004830 |
31.731111581 |
中辰一品5栋东南侧 |
2 |
|
|
108 |
梅园小区北区 |
116.473913388 |
31.721841866 |
梅园小区北区8栋东北侧 |
2 |
|
|
109 |
万乘云汉大酒店 |
116.481681645 |
31.724944049 |
万乘云汉大酒店大门口 |
2 |
|
|
110 |
恒生阳光城 |
116.490152061 |
31.723954314 |
恒生阳光城北二门南 |
2 |
|
|
111 |
华邦锦绣华府小区 |
116.498234933 |
31.724175618 |
华邦锦绣华府小区东门西南侧 |
2 |
|
|
112 |
六安站 |
116.494174069 |
31.717813418 |
六安站站前广场南侧 |
4 |



图4.3-2 六安市道路交通声环境监测点位分布图
表4-3-2 六安市道路交通声环境监测点位基础信息表
|
测点代码 |
测点名称 |
测点经度 |
测点纬度 |
测点参照物 |
路段名称 |
道路等级 |
|
1 |
皖西路小学 |
116.494392152 |
31.752745382 |
大门口 |
皖西路 |
次干道 |
|
2 |
皖西路市水利局 |
116.516162616 |
31.755387432 |
水利局大门前 |
皖西路 |
次干道 |
|
3 |
皖西路人民医院东院区 |
116.5342 |
31.7593 |
东院区门前 |
皖西路 |
次干道 |
|
4 |
皖西路市检察院 |
116.548174494 |
31.760936589 |
检察院门前 |
皖西路 |
次干道 |
|
5 |
皖西路皋陶墓 |
116.566695643 |
31.76211321 |
公交站台西100米 |
皖西路 |
次干道 |
|
6 |
皋城路田家炳中学 |
116.4961 |
31.7650 |
田家炳中学大门前 |
皋城路 |
主干道 |
|
7 |
皋城路桥东 |
116.5136 |
31.7653 |
皋城路桥东100米 |
皋城路 |
主干道 |
|
8 |
皋城路喜洋洋工业园 |
116.5333 |
31.7700 |
喜洋洋工业园南门 |
皋城路 |
主干道 |
|
9 |
明都电力线缆公司 |
116.562078091 |
31.771424377 |
明都电力线缆公司北门前 |
皋城路 |
主干道 |
|
10 |
皋城路金田生物制品有限责任公司 |
116.581854108 |
31.768264700 |
金田生物制品有限责任公司大门前 |
皋城路 |
主干道 |
|
11 |
长安北路长安路桥南300米 |
116.5144 |
31.7735 |
长安路桥南 |
长安北路 |
主干道 |
|
12 |
长安北路东方嘉园 |
116.523930176 |
31.761019945 |
东方嘉园大门前 |
长安北路 |
主干道 |
|
13 |
313地质队大门 |
116.5259 |
31.7536 |
313地质队大门前 |
长安南路 |
主干道 |
|
14 |
市行政中心北门 |
116.5121 |
31.7397 |
行政中心北门前 |
长安南路 |
主干道 |
|
15 |
龙河路裕安区人民检察院 |
116.4772 |
31.7396 |
人民检察院门前 |
龙河路 |
次干道 |
|
16 |
龙河路安慧小区 |
116.498248421 |
31.742625826 |
安慧小区北门前 |
龙河路 |
次干道 |
|
17 |
解放路万兴明月港 |
116.5135 |
31.7839 |
万兴明月港西门 |
解放路 |
主干道 |
|
18 |
解放路三里桥小学东门 |
116.498273157 |
31.774486914 |
三里桥小学东门 |
解放路 |
主干道 |
|
19 |
解放路安徽商之都西 |
116.492610243 |
31.758925491 |
商之都西侧 |
解放路 |
主干道 |
|
20 |
解放路明珠国际城 |
116.4925 |
31.7411 |
明珠国际城大门前 |
解放路 |
主干道 |
|
21 |
解放路和顺名都城 |
116.492729183 |
31.729581825 |
和顺名都城大门前 |
解放路 |
主干道 |
|
22 |
梅山路金地豪大厦 |
116.500798523 |
31.769570564 |
金地豪大厦 |
梅山路 |
主干道 |
|
23 |
梅山路六安市劳动保障监察支队 |
116.500571784 |
31.755084272 |
六安市劳动保障监察支队门前 |
梅山路 |
主干道 |
|
24 |
梅山路六安市交通局 |
116.500594888 |
31.746964021 |
六安市交通局大门前 |
梅山路 |
主干道 |
|
25 |
梅山路安徽国防科技职业学院 |
116.504 |
31.7361 |
安徽国防科技职业学院西南门 |
梅山路 |
主干道 |
|
26 |
人民路东路人民路小学 |
116.511290100 |
31.757791424 |
人民路小学大门前 |
人民路 |
次干道 |
|
27 |
大别山路舒怡花园 |
116.483662290 |
31.745468004 |
盛世华庭北门 |
大别山路 |
主干道 |
|
28 |
佛子岭振华时光小镇 |
116.460051013 |
31.732517723 |
振兴时光小镇南门 |
佛子岭路 |
主干道 |
|
29 |
佛子岭路万乘云汉大酒店 |
116.481772065 |
31.724962724 |
万乘云汉大酒店大门前 |
佛子岭路 |
主干道 |
|
30 |
佛子岭路行政中心 |
116.522026 |
31.733620 |
行政中心南门 |
佛子岭路 |
主干道 |
|
31 |
佛子岭东路丰安小区 |
116.5396 |
31.7525 |
丰安小区大门前 |
佛子岭路 |
主干道 |
|
32 |
磨子潭路帝都豪园 |
116.481497956 |
31.742318514 |
帝都豪园东门 |
磨子潭路 |
主干道 |
|
33 |
磨子潭路振华翡翠湾 |
116.480320159 |
31.735823724 |
振兴翡翠湾西门 |
磨子潭路 |
主干道 |
|
34 |
磨子潭路振兴江山赋 |
116.4734 |
31.7236 |
振兴江山赋东侧 |
磨子潭路 |
主干道 |
|
35 |
迎宾大道(经三路)安徽蓝翔节能玻璃股份有限公司 |
116.550441380 |
31.799492056 |
安徽蓝翔节能玻璃股份有限公司东侧 |
经三路(迎宾大道) |
主干道 |
|
36 |
经三路开发区管委会 |
116.550181074 |
31.765790962 |
开发区管委会东门 |
经三路(迎宾大道) |
主干道 |
|
37 |
经三路一品尚都小区 |
116.550854438 |
31.759612073 |
一品尚都小区东门前 |
经三路(迎宾大道) |
主干道 |
|
38 |
安丰路银河枫景小区 |
116.5311 |
31.7634 |
银河枫景小区大门前 |
安丰路 |
次干道 |
|
39 |
安丰路金安区粮食局 |
116.538 |
31.7495 |
金安区粮食局大门前 |
安丰路 |
次干道 |
|
40 |
城区联合执法支队东40m |
116.519303354 |
31.797095581 |
城区联合执法支队东40m |
寿春路 |
主干道 |
|
41 |
新安大桥西侧200m |
116.484475108 |
31.784193716 |
新安大桥西侧200m |
西环路 |
主干道 |
|
42 |
凤凰南苑 |
116.465666523 |
31.751578750 |
凤凰南苑南门 |
大别山路 |
主干道 |
|
43 |
安徽博微长安电子有限公司 |
116.550505998 |
31.780379589 |
安徽博微长安电子有限公司 |
许继慎路 |
次干道 |
|
44 |
碧桂园置地中央公园 |
116.514615083 |
31.745400487 |
碧桂园置地中央公园 |
淠望路 |
次干道 |
|
45 |
安徽省六安外国语学校 |
116.539127549 |
31.825601581 |
安徽省六安外国语学校 |
新城二路 |
主干道 |
|
46 |
碧桂园-B区 |
116.505309870 |
31.788391106 |
碧桂园-B区 |
梅山路 |
主干道 |
|
47 |
水岸华庭 |
116.492520252 |
31.777274114 |
水岸华庭 |
淠河路 |
次干道 |
|
48 |
六安市人民医院 |
116.454266587 |
31.776839597 |
六安市人民医院 |
西环路 |
主干道 |
|
49 |
六安凯旋大酒店 |
116.537561074 |
31.79881431 |
六安凯旋大酒店 |
正阳路 |
主干道 |
|
50 |
赤壁路桥南200m |
116.460131409 |
31.758245232 |
赤壁路桥南200m |
赤壁路 |
主干道 |
|
51 |
安徽艺森装饰有限公司 |
116.556293967 |
31.826534274 |
安徽艺森装饰有限公司西门 |
纵四路 |
次干道 |


图4.3-3 六安市功能区声环境监测点位分布图
表4-3-3 六安市功能区声环境监测点位基础信息表
|
测点代码 |
测点名称 |
测点经度 |
测点纬度 |
测点参照物 |
功能区代码 |
|
1 |
月亮岛 |
116.476004644 |
31.763566602 |
皖西学院图书馆 |
31 |
|
2 |
中央森林公园 |
116.513149552 |
31.745184250 |
中央森林公园东门内 |
31 |
|
3 |
佳源巴黎都市罗浮宫 |
116.545865460 |
31.815735567 |
佳源巴黎都市罗浮宫北门前 |
32 |
|
4 |
阳光水岸 |
116.505567952 |
31.775859166 |
阳光水岸西大门 |
32 |
|
5 |
裕安区政府 |
116.469771190 |
31.743444670 |
裕安区政务服务中心大楼前 |
32 |
|
6 |
天盈星城 |
116.497451587 |
31.727501620 |
天盈星城8号楼东侧 |
32 |
|
7 |
金安区政府 |
116.534053012 |
31.751931179 |
金安区行政中心办公楼前 |
32 |
|
8 |
华润雪花(六安)啤酒有限公司 |
116.562406994 |
31.781661297 |
雪花啤酒公司南大门前 |
33 |
|
9 |
安凯华夏汽车零部件有限公司 |
116.588269325 |
31.768379210 |
安凯华夏汽车零部件有限公司大门内 |
33 |
|
10 |
艾莱依工业园 |
116.559755901 |
31.801863930 |
艾莱依工业园北门内 |
33 |
|
11 |
六安市公安局交通警察支队一大队 |
116.547440739 |
31.760960220 |
一大队东南门 |
34 |
|
12 |
裕安区招商局 |
116.491951199 |
31.760893165 |
裕安区招商局大门 |
34 |
5 规划总结
本次《六安市城市声环境功能区划分方案》按照《声环境质量标准》(GB3096-2008)、《声环境功能区划分技术规范》(GB/T15190-2014)规定的5类声环境功能区进行划分。声环境功能区覆盖整个《六安市城市总体规划(2008-2035年)》中城区建设范围的120km2面积及各乡镇,并划定各乡镇声环境功能区。本次规划方案中无0类声环境功能区,1类声环境功能区面积为35.383km²,占总划分面积的29.49%;2类声环境功能区面积为51.845km²,占总划分面积的43.20%;3类声环境功能区面积为15.967km²,占总划分面积的13.31%;4类声环境功能区面积为16.805km²,占总划分面积的14.00%。另外依据《声环境功能区划分技术规范》(GB/T 15190-2014)和《环境噪声监测技术规范 城市声环境常规监测》(HJ 640-2012)规定,结合本次编制的《六安市城市声环境功能区划分方案》,本次设定了175个噪声监测点位,具体六安市声环境监测点位的详细布置情况见表图4.3-1~4.3-3及表4-3-1~表4-3-3,涵盖网格点、交通干线和功能区等不同点位的监测要求。
表5-2-1 与上一版中心城区划分方案对比
|
声环境功能区类别 |
2002年划分方案 |
本次声环境功能区划分方案 |
调整依据 |
|
划分结果 |
划分结果 |
||
|
1类声环境功能区 |
1、桃花坞(包括皖西学院本部、裕安区委党校、月亮岛); 2、河滨小区(包括西部筹建公园); 3、市人民医院住院部 4、东苑小区; 5、人民公园、烈士陵园、青年公园、滨河公园等。 |
1、本次规划桃花坞保留原有1类声环境功能区功能; 2、本次规划河滨小区结合用地现状及用地规模调整为2类声环境功能区; 3、本次规划市人民医院住院部、滨河公园、青年公园(青年公园原址位于淠河总干渠沿、华山路桥下)保留原有1类声环境功能区功能,人民公园、烈士陵园结合用地现状及用地规模调整为2类声环境功能区; 4、本次规划东苑小区保留原有1类声环境功能区功能 5、根据最新的城市规划和用地现状,本次规划新增中央森林公园、六安市市政务办公区域安徽国防科技职业学院、皖西学院(东区)、皖西卫生职业学院、六安职业技术学院、安徽省六安外国语学校为1类声环境功能区。 |
根据GB/T15190-2014中4.2条规定,将中央森林公园、六安市政府办公区域、形成一定规模的科研院校划分为一类声环境功能区;结合现状用地:烈士陵园地处明珠广场东侧,人民公园北靠万达广场,河滨小区周边广场商户居多,不满足1类声环境功能区要求,故将河滨小区、人民公园、烈士陵园调整为2类声环境功能区。 |
|
2类声环境功能区 |
金安区、裕安区内除执行1、3及4类声环境功能区的其他区域。 |
1、3及4类声环境功能区的其他区域。 |
除1、3、4类声环境功能区外区域均划分为2类声环境功能区。 |
|
3类声环境功能区 |
1、经济技术开发区; 2、城北工业区(包括啤酒厂、造纸厂、裕隆化工、金丰化工、长安总厂等厂区); 3、汽车齿轮箱总厂厂区; 4、客车总厂厂区。 |
1、结合规划及用地现状,六将安经济技术开发区内以六安国际电子商务产业园、六安艾莱依工业园为核心的工业聚集区,以长江精工工业园为核心的工业聚集区,以六安中科智能创业园、六安市金桥创业园为核心的工业聚集区划分为3类声环境功能区,其余地区按其规划用地性质和现状来划分为2类声环境功能区、1类声环境功能区; 2、本次规划中保留城北工业区原有3类声环境功能区功能; 3、本次规划中汽车齿轮箱总厂厂区结合规划及现状,调整为1类声环境功能区。 4、本次规划中客车总厂厂区根据现状调整为2类声环境功能区。 |
结合六安市现状用地布局情况、六安市城市总体规划中工业用地布局及GB/T1519-2014中4.4条规定的内容,将“以工业生产、仓储物流为主要功能,需要防治工业噪声对周围环境造成影响的区域”划分为3类声环境功能区;汽车齿轮箱总厂厂区现状该地区为“旧城区改造”地区 ,该厂地块在六安市城市总体规划中为居住及绿化用地,客车总厂厂区原址为大别山西路70号,现状为六安市第六中学,故不符合3类声环境功能区要求。 |
|
4类声环境功能区 |
磨子潭路、解放路南路、解放路北路、梅山北路、梅山中路、梅山南路、宁平路、大别山路、皖西西路、皖西东路、健康路、云路街、人民路、皋城西路、皋城东路、华山路、东大街、环城路、312国道城区段、宁西铁路城区段、安丰路、龙河路,另外包括汽车站、火车站等交通枢纽。 |
新增寿春路、西环路(天堂寨路)—长安路、迎宾大道、新城二路、佛子岭路、新城西路、景观大道、赤壁路、嵩寮岩路、正阳路、经六路(九德路)、312国道、皋陶大道、新城三路、W2路(清源路)、光明路、淠河路、淠河南路、龙河西路、许继慎路、天堂寨西路、天堂寨东路(长安南路)、南屏西路(霍山路)、南屏东路、淠望路、将军路、纬三路、安丰路、纵四路(银雀路)、W4路(星光大道)、W5路(姚李路)、寿县路(元亨路)、紫竹林路、环岛路为4a类声环境功能区交通干线。 |
根据GB/T15190-2014中内容,将4.5条规定的“高速公路、一级公路、二级公路、城市快速路、城市主干路、城市次干路、城市轨道交通(地面段)、内河航道、铁路干线两次区域”划分为4类声环境功能区;将9.2条规定的“铁路和城市轨道交通(地面)场站等具有一定规模的交通服务区域”划分为4类声环境功能区。 |
本次《六安市城市声环境功能区划分方案(2020年版)》重点考虑六安市城市近期建设规划和用地现状,按照规划用地性质、用地现状、声环境质量现状和现行声环境功能区,划定了现状声环境功能区划分方案,并结合各乡镇总体规划划定了各乡镇声环境功能区。其中规划与实际变动较大的有以下几点:
1、本方案中划分的城北工业园区,相邻的部分地区目前为呈片状规模的住宅小区,靠近皋陶大道的地区为空地与住宅混合,在《六安市城市总体规划》中为工业用地,综合考虑其发展方向为住宅、工业、商业混合用地,将该地区暂划分为2类声环境功能区,待该规划地区实际建成后再进行调整划分。
2、本方案中划分的六安经济开发区乡村地区在《六安市城市总体规划》中为工业用地,现状为农村居住地。该地区暂划分为1类声环境功能区,待规划建成后根据实际建设情况重新划分该地区声环境功能类别。
3、在《六安市城市总体规划》中,佛子岭路与磨子潭路交叉口东北侧、南侧为工业用地,该地实际为工业、商业、居住混合用地,故该地区划分为2类声环境功能区。
4、在《六安市城市总体规划》中,佛子岭路与西环路交叉口东南侧为工业用地与仓储用地,现状为农村居住地。暂将该地划分为1类声环境功能区,待规划建成后根据实际建设情况调整划分该地区声环境功能类别。
考虑到六安市城市规模和未来用地及交通等基础设施建设的变化情况,声环境功能区划分方案可适时调整,但应结合《六安市城市总体规划》的修编情况等,原则上不超过5年进行适时调整,以适应城市发展的实际需要。
六安市城声环境功能区划分方案(2020版)修订说明
《六安市城市声环境功能区划分方案(2020版)》的适用范围为六安市规划区,划分时限为现状年~2025年。《六安市城市声环境功能区划分方案(2020版)》的划分原则是以《六安市城市总体规划》为指导,结合区域规划用地的主导功能、城市现状用地状况、声环境质量现状、现行声环境功能区,范围覆盖以市中心城区为主,兼顾周边新安镇、城南镇、苏埠镇、徐集镇、三十铺镇、椿树镇、韩摆渡镇、分路口镇、城北乡、中店乡、先生店乡11个乡镇,总面积为1096.8km2,以交通干线、河流、沟壑等明显现状地物作为噪声适用区的边界,单块的声环境功能区面积,原则上不小于0.5km2。为便于城市环境噪声管理和促进噪声治理,根据城市规模和用地变化情况,噪声区划分可适时调整,原则上不超过5年调整一次。
声环境功能区划分方法:首先对0、1、3类声环境功能区确认划分,余下区域划分为2类声环境功能区,在此基础上划分4类声环境功能区。
0类声环境功能区:指康复疗养区等特别需要安静的区域。
1类声环境功能区:指以居民住宅、医疗卫生、文化教育、科研设计、行政办公为主要功能,需要保持安静的区域。
2类声环境功能区:指以商业金融、集市贸易为主要功能,或者居住、商业、工业混杂,需要维护住宅安静的区域。
3类声环境功能区:指以工业生产、仓储物流为主要功能,需要防止工业噪声对周围环境产生严重影响的区域。
4类声环境功能区:指交通干线两侧一定距离之内,需要防止交通噪声对周围环境产生严重影响的区域,包括4a类和4b类两种类型。4a类为高速公路、一级公路、二级公路、城市快速路、城市主干路、城市次干路、城市轨道交通(地面段)、内河航道两侧区域;4b类为铁路千线两侧区域。
其他渠道意见及采纳情况
1月20日,六安市生态环境局召开《六安市城市声环境功能区划分方案(2020版)》评审会,会议由局党组成员、副局长刘兵主持,特邀3名专家对方案进行评审,市自然资源和规划局、市交通局具体经办同志,空气环境科全体同志,编制单位负责人及具体经办人员参会。
会上,空气环境科对项目进行了介绍;承建单位对方案编制内容进行了详细汇报;市自然资源和规划局和市交通局分别从本部门职责对方案提出了具体意见和建议;专家组审阅了相关资料,对方案存在的不足进行了探讨,并给出了详细建议和最终意见,编制单位表态承诺将按照专家组意见和参会单位的建议完善项目相关材料和后续工作。
下一步,我局将按照相关文件要求及专家组意见,审核编制方工作完善情况,确保方案编制的科学、合理且具有实际操作性。
征集小结(结果反馈)反馈时间:2021年1月22日 14时59分
按照市政府要求,市生态环境局于2020年12月15日至2021年1月15日面向公众征集《六安市城市声功能区划分方案》建议,意见征集期间共收到反馈意见和建议6条,其中采纳3条,未采纳3条。具体如下:
|
序号 |
反馈单位 |
反馈意见 |
意见采纳 |
未采纳 原因 |
|
|
是 |
否 |
||||
|
1 |
市交通局 |
1、原文(P18):"使整个六安城市的新路网形成“一环两纵两横”的路网格局:西环路—长安北路—佛子岭路组成城市内环线" |
是 |
|
|
|
2、原文(P19):“客货运系统共7个站场:由六安汽车南站、六安汽车东站、六安汽车北站、六安汽车西站、六安新城汽车站和六安北城汽车站组成。货运系统则由六安城北货运站和六安城西货运站组成。” |
是 |
|
|||
|
3、原文(P22):“将六安中心城区内现状的六安汽车南站、六安汽车东站、六安汽车北站、六安汽车西站、六安市汽车站五个客运站改造升级,均达到一级标准” |
是 |
|
|||
|
4、同步修改P23、P24相关表述。 |
是 |
|
|||
|
5、原文(P70):4类声环境功能区增加六舒路为4a类声环境功能区交通干线 |
是 |
||||
|
6、文本中的公路路线命名编号采用错误,需按新批准的公路路线命名编号调整过来。 |
是 |
|
|||
|
2 |
六安市自然资源和规划局 |
建议对《方案》部分章节进行调整,如第二章单独一章对城市现状和总体规划进行了详细的介绍,与城市声功能区划分没有必要联系,建议调整为对六安市现状城市声功能区进行调查分析,在此基础上,增加《方案》与六安市城市总体规划、六安市城市主体功能区规划等相关规划的衔接内容。 |
是 |
|
|
|
3 |
市城管局 |
1.根据《六安市城市绿地系统规划》(2010~2030)相关内容,建议将2.2.4城区用地总体布局规划中第七项绿地用地规划修改为: |
是 |
|
|
|
2.建议将《方案》第27页“(四)生态文明建设”第项修改为:结合城市防洪建设及淠河国家湿地公园的湿地生态恢复建设,重点续建老淠河两侧的绿地系统。 |
是 |
|
|||
|
3.建议将《方案》第27页“(五)市政基础设施建设”第①项修改为:扩建东城水厂使其供水规模达到10万吨/天;扩建一水厂,供水规模达到30万吨/天。 |
是 |
|
|||
|
4.建议将《方案》第27页“(五)市政基础设施建设”第②项修改为:新建城北污水处理厂二期,新增污水处理能力8万吨/日;新建河西污水处理厂,新增污水处理能力6万吨/日。” |
是 |
|
|||
|
5.根据六安新奥燃气公司现状及未来规划,建议将《方案》第28页“(五)市政基础设施建设”第⑤项修改为:建设一座车用加气站,一座天然气门站,两座区域调压站,铺设70公里次高压及150公里中压天然气管线,形成“多气源,一张网”天然气供应格局。 |
是 |
|
|||
|
6.建议将《方案》第28页“(五)市政基础设施建设”第⑦项修改为:新建垃圾中转站4座,改造垃圾中转站1座。 |
是 |
|
|||
|
4 |
市发改委 |
无意见 |
|
|
|
|
5 |
市重点处 |
无意见 |
|
|
|
|
6 |
市司法局 |
无意见 |
|
|
|
|
7 |
公众 |
公众未反馈意见 |
|
|
|
文件
解读
























































皖公网安备 34150102000050号