OA登录
老人专区
标签库
运行情况
本站搜
一网搜
智能问答
导航
首页
首页
政务资讯
信息公开
办事服务
互动交流
首页
>
政务资讯
>
专题专栏
>
预算决算公开
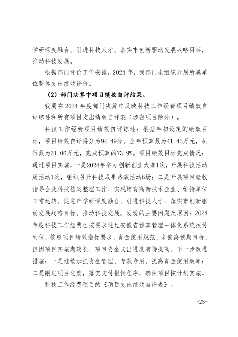
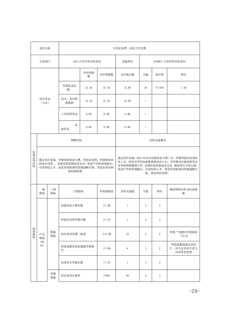
六安市科学技术局2024年度部门决算
浏览次数:
信息来源:市科技局
发布时间:2025-08-25 08:46
字号:
大
中
小
下载
我要纠错
打印
收藏
附件1:2024年度项目支出绩效自评表.pdf
附件2:2024年度科技工作经费项目绩效评价报告.pdf
标签:
扫一扫在手机打开当前页
打印
关联信息
站点地图
政务资讯
信息公开
办事服务
互动交流
网站导航
市直各部门网站
map