OA登录
老人专区
标签库
运行情况
本站搜
一网搜
智能问答
首页
政务资讯
信息公开
办事服务
互动交流
环保业务
当前位置:
首页
>
环保业务
>
环境质量
>
环境质量年报
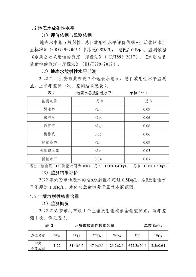
2022年六安市辐射环境质量公报
浏览次数:
信息来源: 市生态环境局
作者: 戴强
发布时间:2023-04-06 15:38
字号:
大
中
小
下载
我要纠错
打印
收藏
标签:
扫一扫在手机打开当前页
打印本页
关联信息
站点地图
政务资讯
信息公开
办事服务
互动交流
环保业务
网站导航
市直部门网站
map