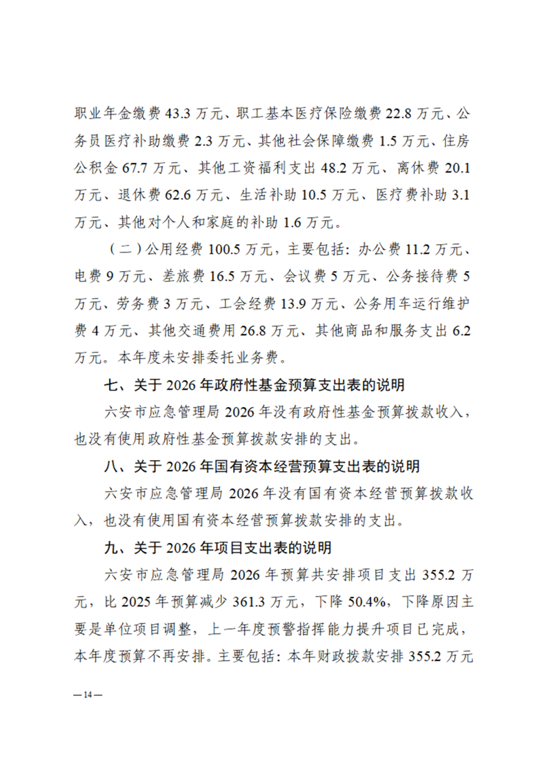
六安市应急管理局2026年部门预算公开


























表一、六安市应急管理局2026年收支总表.pdf
表二、六安市应急管理局2026年收入总表.pdf
表三、六安市应急管理局2026年支出总表.pdf
表四、六安市应急管理局2026年财政拨款收支总表.pdf
表五、六安市应急管理局2026年一般公共预算支出表.pdf
表六、六安市应急管理局2026年一般公共预算基本支出表.pdf
表七、六安市应急管理局2026年政府性基金预算支出表.pdf
表八、六安市应急管理局2026年国有资本经营预算支出表.pdf
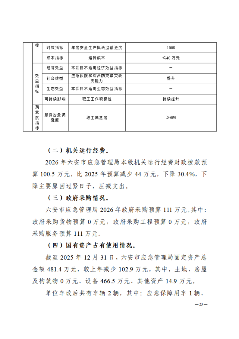
表九、六安市应急管理局2026年项目支出表.pdf
表十、六安市应急管理局2026年政府采购支出表.pdf
表十一、六安市应急管理局2026年政府购买服务支出表.pdf
表十二、六安市应急管理局2026年通用资产配置支出表.pdf
表十三、六安市应急管理局2026年“三公”经费支出预算表.pdf
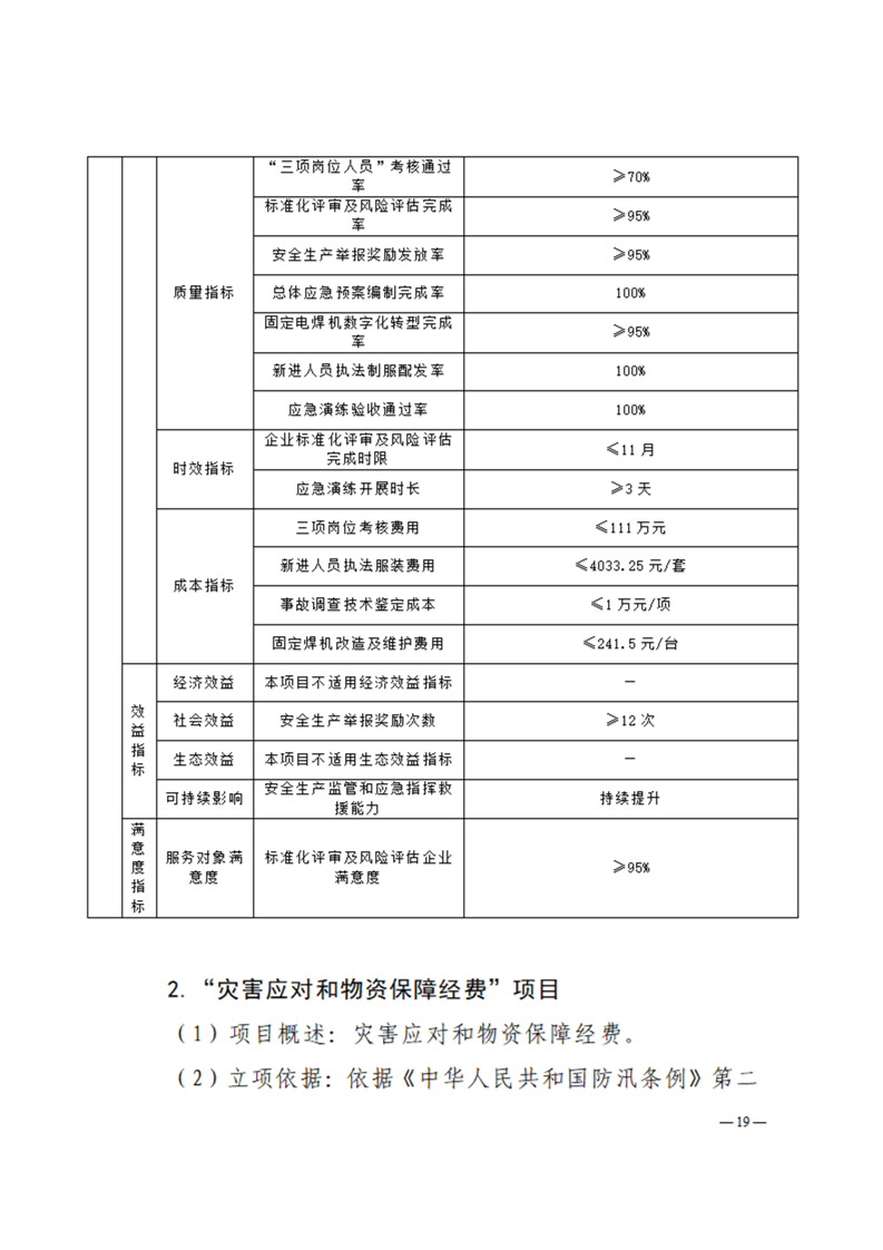
表十四、2026年项目支出绩效目标表.pdf标签:
智能问答
首页
政务资讯
信息公开
办事服务
互动交流
安全监管
皖公网安备 34150202000120号